带抵押过户怎么操作及抵押房直接过户流程

【珠海律师、珠海法律咨询、珠海律师事务所、广东集大成律师事务所、广东集大成律师事务所珠海、(珠海)律师事务所】:

集大成珠海律师解读:房产带抵押过户如何操作

集大成珠海律师解读:房产带抵押过户如何操作

一、带抵押房产法律依据解读

集大成珠海律师解读:房产带抵押过户如何操作

《民法典》第四百零六条 抵押期间,抵押人可以转让抵押财产。当事人另有约定的

按照其约定。抵押财产转让的,抵押权不受影响。抵押人转让抵押财产的,应当及时通知抵押权人。抵押权人能够证明抵押财产转让可能损害抵押权的,可以请求抵押人将转让所得的价款向抵押权人提前清偿债务或者提存。转让的价款超过债权数额的部分归抵押人所有, 不足部分由债务人清偿。

集大成珠海律师解读:房产带抵押过户如何操作

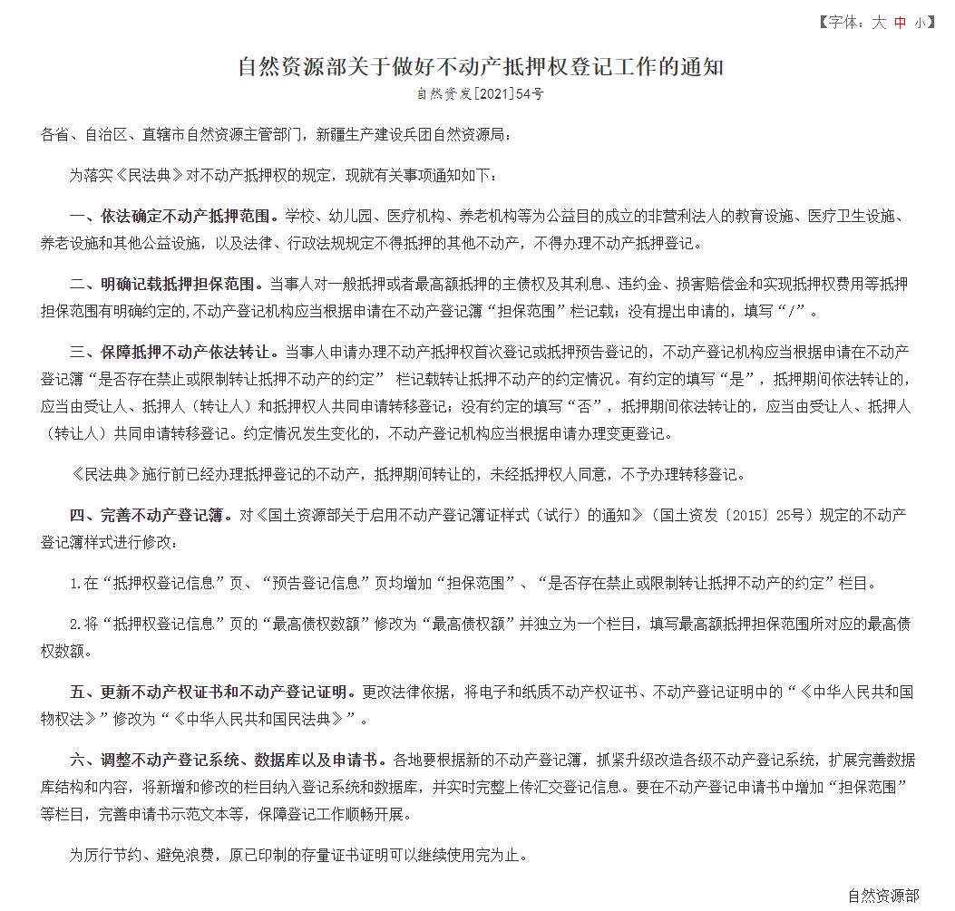
《民法典》实施后,第406条关于抵押期间原则上可以不经抵押权人同意转让抵押财产的规定,但在涉及房产问题时一直因缺配套细则不能实际操作。这一局面已随自然资源部2021年4月6日发布的《关于做好不动产抵押权登记工作的通知》成为过去。该通知同时还就不动产抵押范围、记载抵押担保范围、完善不动产登记簿等事项作出了规定。

其中明确保障抵押不动产依法转让。当事人申请办理不动产抵押权首次登记或抵押预告登记的,不动产登记机构应当根据申请在不动产登记簿“是否存在禁止或限制转让抵押不动产的约定” 栏记载转让抵押不动产的约定情况。有约定的填写“是”,抵押期间依法转让的,应当由受让人、抵押人(转让人)和抵押权人共同申请转移登记;没有约定的填写“否”,抵押期间依法转让的,应当由受让人、抵押人(转让人)共同申请转移登记。约定情况发生变化的,不动产登记机构应当根据申请办理变更登记。

《民法典》施行前已经办理抵押登记的不动产,抵押期间转让的,未经抵押权人同意,不予办理转移登记。

二、集大成珠海律师意见

集大成珠海律师解读:房产带抵押过户如何操作

集大成珠海律师事务所律师提出:

1.对于民法典实施前办理了抵押的不动产:

在办理过户登记时,需要抵押权人同不动产所有人一起至房地产登记中心提交抵押权人承诺书,后方可进行过户登记。

集大成珠海律师解读:房产带抵押过户如何操作

2.对于民法典实施后将要办理不动产抵押的:

注意并且灵活应用“是否禁止或限制转让抵押不动产的约定”选项来规避风险或者保障个人利益。

附《关于做好不动产抵押权登记工作的通知》

集大成珠海律师解读:房产带抵押过户如何操作

版权声明:本文内容由互联网用户自发贡献,该文观点仅代表作者本人。本站仅提供信息存储空间服务,不拥有所有权,不承担相关法律责任。如发现本站有涉嫌抄袭侵权/违法违规的内容, 请发送邮件至lhzc88@qq.com举报,本站将立刻删除。
(0)
六月的雨
上一篇 2024年8月17日 07:12
下一篇 2024年8月17日 07:28

相关推荐