深圳户口办理条件流程及深圳随迁入户流程指南

曾有人估算一个广州户口至少值30万,深圳户口更是高达百万元。人们希望获得一张深圳户口,主要是因为户籍与每个人切身利益紧密相联,背后是医疗、社保、养 老等方方面面的保障和福利……一张户口纸上承载了太多附加值。对于外来务工人员来说,想在深圳长远发展,落户是绕不过的重要一步。

那么,深圳户口怎么办理呢?

深圳户口怎么办理?深圳户口最强指南来啦~(内附随迁入户)

2015年深圳户口办理指南

深圳户口办理方式一:随迁入户

1

父母投靠子女随迁入户

▷申请条件:

深圳户口怎么办理?深圳户口最强指南来啦~(内附随迁入户)

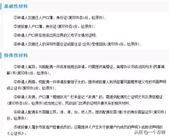
▷申请材料:

深圳户口怎么办理?深圳户口最强指南来啦~(内附随迁入户)

深圳户口怎么办理?深圳户口最强指南来啦~(内附随迁入户)

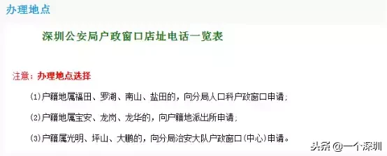
▷办理地点:

深圳户口怎么办理?深圳户口最强指南来啦~(内附随迁入户)

▷办理流程:

深圳户口怎么办理?深圳户口最强指南来啦~(内附随迁入户)

深圳户口怎么办理?深圳户口最强指南来啦~(内附随迁入户)

2

子女投靠父母随迁入户

▷申请条件:

深圳户口怎么办理?深圳户口最强指南来啦~(内附随迁入户)

▷申请材料:

深圳户口怎么办理?深圳户口最强指南来啦~(内附随迁入户)

深圳户口怎么办理?深圳户口最强指南来啦~(内附随迁入户)

深圳户口怎么办理?深圳户口最强指南来啦~(内附随迁入户)

▷办理流程图:

深圳户口怎么办理?深圳户口最强指南来啦~(内附随迁入户)

深圳户口怎么办理?深圳户口最强指南来啦~(内附随迁入户)

3

夫妻随迁入户

▷申请条件:

深圳户口怎么办理?深圳户口最强指南来啦~(内附随迁入户)

▷申请材料:

深圳户口怎么办理?深圳户口最强指南来啦~(内附随迁入户)

深圳户口怎么办理?深圳户口最强指南来啦~(内附随迁入户)

深圳户口怎么办理?深圳户口最强指南来啦~(内附随迁入户)

深圳户口怎么办理?深圳户口最强指南来啦~(内附随迁入户)

▷办理流程图:

深圳户口怎么办理?深圳户口最强指南来啦~(内附随迁入户)

深圳户口怎么办理?深圳户口最强指南来啦~(内附随迁入户)

我想对于很多生活在深圳的人来说,

拥有一张深圳户口便是他们在这里打拼奋斗的目标,

在一些人心中,

它的价值与钱无关!

版权声明:本文内容由互联网用户自发贡献,该文观点仅代表作者本人。本站仅提供信息存储空间服务,不拥有所有权,不承担相关法律责任。如发现本站有涉嫌抄袭侵权/违法违规的内容, 请发送邮件至lhzc88@qq.com举报,本站将立刻删除。
(0)
六月的雨
上一篇 2024年8月21日 08:00
下一篇 2024年8月21日 08:06

相关推荐