离婚请律师的费用需要多少钱及起诉离婚律师费谁承担

离婚是夫妻双方感情破裂的最终结果,离婚关乎到夫妻双方的意见,若是协议离婚不成,那么只好进行起诉离婚。接下来看下离婚起诉书怎么写2019,以及离婚起诉需要哪些材料离婚起诉律师费多少钱,进而供大家参考了解,以便清楚离婚起诉应该怎么做,需要做出哪些准备。

一、离婚起诉书怎么写2019

离婚起诉书编写,需要注意一定的格式,同时还要注意编写中的具体细节问题。为此下面分享离婚起诉书模板,了解一下离婚起诉书格式,同时带来离婚起诉书书写注意问题,以便更加了解2019离婚起诉书怎么写。

1、离婚起诉书内容

(1)要写明原告和被告人的姓名、性别、年龄、民族、职业、籍贯、工作单位和住址,以及手机号。

(2)陈述婚姻状况、离婚理由以及诉讼请求,写明何时结婚、登记,并且写明离婚的充分理由。

(3)写明起诉时所送交人民法院的名称,原告自己签名,起诉的时间。

2019离婚起诉律师费多少钱 离婚起诉需要哪些材料

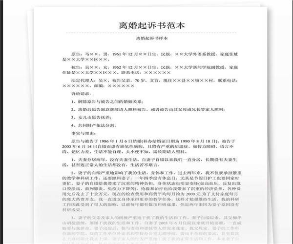
2、离婚起诉书范本

原告:××,男,19年1月××日生,汉族,家庭住址×××。

被告:××,女,19年1月××日生,汉族,家庭住址××××××。联系电话:××××××

案由:离婚纠纷

诉讼请求:

1、判决原告与被告离婚;

2、女儿由原告抚养,抚养费由原告自行负担;

3、共同财产依法分割。

事实与理由:

原告与被告于19年月日结婚,婚后于年月日生育一女取名xxx。

(在此叙述离婚的事实和理由,包括何时结婚,婚姻基础,婚后感情,夫妻感情破裂

的事实和原因,夫妻共同财产有哪些,孩子多大等。)

根据《中华人民共和国民事诉讼法》等法律规定特向贵院提起诉讼,请求依法判决。

此致

XXXX人民法院

具状人:XXX

年月日

2019离婚起诉律师费多少钱 离婚起诉需要哪些材料

二、离婚起诉律师费多少钱

离婚起诉律师费多少钱,目前并没有明确的标准,根据各地律师接手离婚案件的不一,进而离婚起诉律师费也是不一样的。经济发达地区,如北京、上海、广州等大城市,律师收费相对高一些,2千~3千元不等;经济不发达地区,律师收费起价一般500元~1000元不等;若是案件较为复杂,那么律师费达到1万元以上。具体收费方式有如下两种:

1、以一个数额起价,再根据超过一定数额的争议财产加收一定费用。比如某律师的收费标准是五千元起价,若是案件争议离婚财产小于或等于5千元,那么均是按照5000元收取;若是争议财产超过了一定额度比方说10万元,那么就要根据财产加价。

2、以风险代理的方式进行,交一定的基本费用,再确定一个打回财产数额的收费额度。这种案件一般适用于争议焦点在于财产分割的案件,这种案件一般难度在于共同财产的取证或执行。

备注:法院收取离婚案件的标准,若无财产纠纷,法院会收300左右诉讼费;若有财产纠纷,超过20万以上的财产部分按0.5%收取。诉讼费可以由败诉方支付,或最后由双方协商确定,或由法院来决定收取。

2019离婚起诉律师费多少钱 离婚起诉需要哪些材料

三、离婚起诉需要哪些材料

1、证明原、被告是夫妻关系的证据,如结婚证、婚姻关系证明书、户口簿以及身份证。

2、如涉及家庭暴力,应提交法医鉴定,提出证人。

3、如涉及有重婚行为或有配偶与他人同居的,应提交上述行为相关的结婚证、子女出生证、居住证明、相片或居委会、村委会、公安机关出具的证明等证据。

4、如涉及吸毒、赌博行为的,应提交居委会或村委会或公安机关出具的证明;涉及行政处罚、刑事犯罪的,应提交有关处罚决定或判决书。

5、子女户口、出生证明、身份证。

6、证明一方经济状况良好的,应提交工资单或其它合法收入的证明,或提交有关居住情况的证据。

7、如涉及10周岁以上未成年子女的,应提交子女本人愿跟随父或跟随母生活的相关证据。

推荐阅读:2019办理离婚需要哪些手续

2019离婚起诉律师费多少钱 离婚起诉需要哪些材料

以上就是关于离婚起诉书怎么写2019离婚起诉律师费多少钱离婚起诉需要哪些材料的相关内容,希望能对大家有帮助!

版权声明:本文内容由互联网用户自发贡献,该文观点仅代表作者本人。本站仅提供信息存储空间服务,不拥有所有权,不承担相关法律责任。如发现本站有涉嫌抄袭侵权/违法违规的内容, 请发送邮件至lhzc88@qq.com举报,本站将立刻删除。
(0)
六月的雨
上一篇 2024年8月5日 07:16
下一篇 2024年8月5日 07:24

相关推荐