财务会计制度备案怎么填及财务会计制度备案范本

企业不论大小都要有自己的管理制度,特别是财务方面,更是马虎不得,不过很多企业老板和财务做起经营和管理来都有声有色,真要详细搞一套制度出来还真是有些人很是为难,主要还是其中的某些经验和做法并不是那么合规,所以做出来的制度就不是那么合理合法、科学规范。

今天在这里就和小伙伴们一起来看一套(完整版)公司财务管理制度,大多数企业都可以适用,小伙伴们可以参考套用。

公司财务管理制度

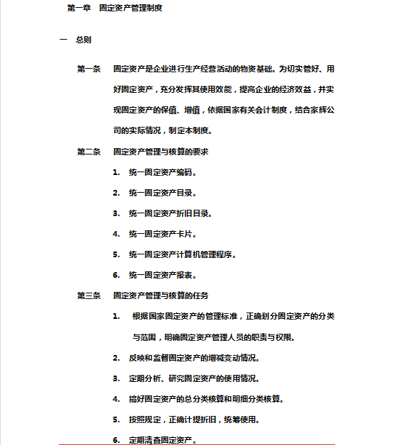
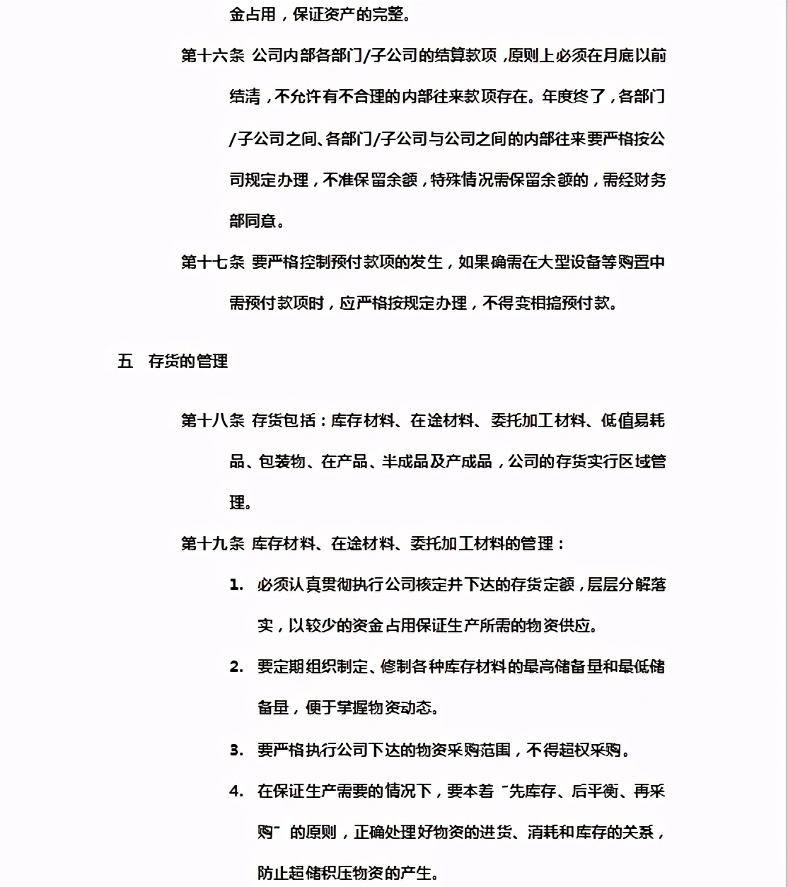
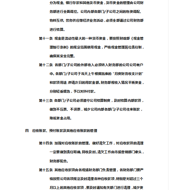
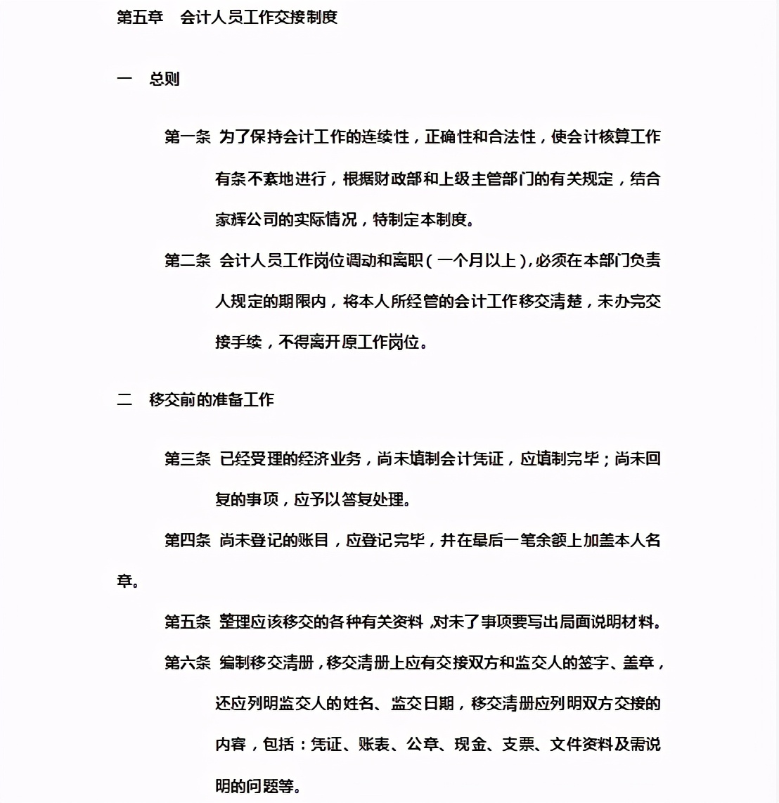
公司财务管理制度(完整版),适用大多数企业,可参考套用

目录

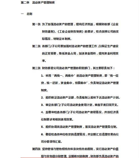
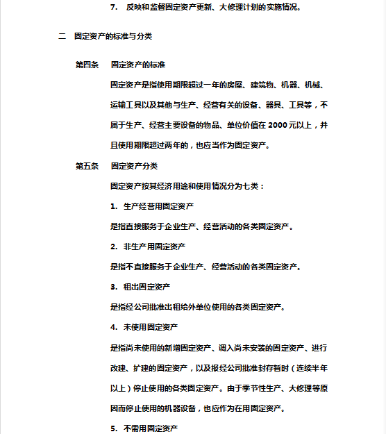
公司财务管理制度(完整版),适用大多数企业,可参考套用

公司财务管理制度(完整版),适用大多数企业,可参考套用

公司财务管理制度(完整版),适用大多数企业,可参考套用

部分内容展示

公司财务管理制度(完整版),适用大多数企业,可参考套用

公司财务管理制度(完整版),适用大多数企业,可参考套用

公司财务管理制度(完整版),适用大多数企业,可参考套用

公司财务管理制度(完整版),适用大多数企业,可参考套用

公司财务管理制度(完整版),适用大多数企业,可参考套用

公司财务管理制度(完整版),适用大多数企业,可参考套用

公司财务管理制度(完整版),适用大多数企业,可参考套用

公司财务管理制度(完整版),适用大多数企业,可参考套用

公司财务管理制度(完整版),适用大多数企业,可参考套用

公司财务管理制度(完整版),适用大多数企业,可参考套用

内容很多,就展示到这里吧。

版权声明:本文内容由互联网用户自发贡献,该文观点仅代表作者本人。本站仅提供信息存储空间服务,不拥有所有权,不承担相关法律责任。如发现本站有涉嫌抄袭侵权/违法违规的内容, 请发送邮件至lhzc88@qq.com举报,本站将立刻删除。
(0)
六月的雨
上一篇 2024年9月6日 06:46
下一篇 2024年9月6日 06:56

相关推荐