日前,江苏省官方
发布了一份重要文件
《省政府关于公布江苏省征地片区综合地价最低标准的通知》
新鲜出炉!
要拆迁的人速看!
↓↓↓
文件全文如下,涉及到宿迁,赶紧来看:
为切实维护被征地农民和农村集体经济组织的合法权益,保障被征地农民原有生活水平不降低、长远生计有保障,省人民政府决定,公布征地区片综合地价最低标准,调整土地补偿费和安置补助费最低标准:
①全省征收农民集体农用地的区片综合地价由土地补偿费和安置补助费组成,不包括法律规定用于社会保险缴费补贴的被征地农民社会保障费用、地上附着物和青苗等的补偿费用。
②全省征收农民集体所有农用地区片综合地价最低标准:一类地区64000元/亩、二类地区55000元/亩、三类地区47000元/亩、四类地区40000元/亩。各地制定的征地区片综合地价执行标准不得低于省人民政府规定的征地区片综合地价最低标准。
③征收集体建设用地参照所在区片征收集体农用地区片综合地价标准执行。征收集体未利用地参照所在区片征收集体农用地区片综合地价标准的0.7倍执行。涉及征收依法取得的集体经营性建设用地采用宗地地价评估的方式确定。
④根据全省经济发展状况,调整土地补偿费和安置补助费最低标准,具体如下:全省征收农用地的土地补偿费最低标准,一、二、三、四类地区分别为每亩32000元、27500元、23500元、20000元;安置补助费最低标准,一、二、三、四类地区分别为每人32000元、27500元、23500元、20000元。
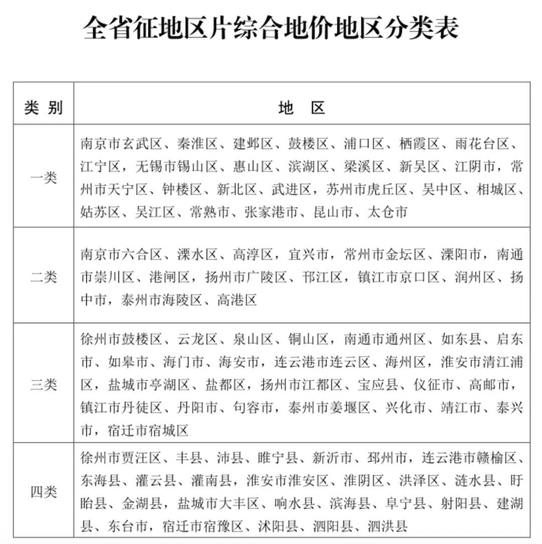
调整后的地区分类详见全省征地区片综合地价地区分类表:

在最新的地区分类表中,宿迁市宿城区被列为三类区域;宿迁市宿豫区、沭阳县、泗阳县、泗洪县被列为四类区域。将按照最新的土地补偿费和安置补助费来执行。