公司考核制度与细则及公司薪酬绩效考核方案

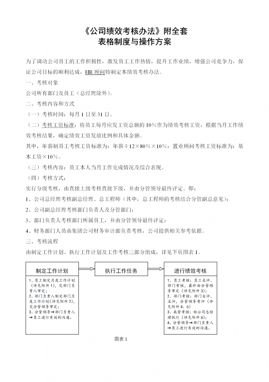
一、考核对象

公司所有部门及员工(总经理除外)。

二、考核内容和方式

办公室神器:《公司绩效考核办法》附全套表格制度与操作方案

(一)考核时间:每月1日至31日。

(二)考核工资标准:将员工每月应发工资总额的10%作为绩效考核工资,根据当月工作绩效考核结果,确定绩效工资发放比例和具体金额。

其中,年薪制员工考核工资标准为:年薪÷12×80%×10%;置业顾问考核工资标准为:基本工资×10%。

(三)考核内容:员工本人当月工作完成情况及综合表现。

办公室神器:《公司绩效考核办法》附全套表格制度与操作方案

(四)考核方式:

实行分级考核,由直接上级考核直接下级,并由分管领导最终评定。即:

1、公司总经理考核副总经理、总工程师(其中,总工程师的考核结合分管副总意见);

2、公司副总经理考核部门负责人及分管部门;

3、部门负责人考核部门所属员工,并由分管领导最终评定;

4、财务部门人员由集团公司财务审计部负责考核,公司提供相关参考依据。

三、考核流程

由制定工作计划、执行工作计划及工作考核三部分组成,详见下页图表1。

办公室神器:《公司绩效考核办法》附全套表格制度与操作方案

办公室神器:《公司绩效考核办法》附全套表格制度与操作方案

办公室神器:《公司绩效考核办法》附全套表格制度与操作方案

办公室神器:《公司绩效考核办法》附全套表格制度与操作方案

办公室神器:《公司绩效考核办法》附全套表格制度与操作方案

办公室神器:《公司绩效考核办法》附全套表格制度与操作方案

办公室神器:《公司绩效考核办法》附全套表格制度与操作方案

办公室神器:《公司绩效考核办法》附全套表格制度与操作方案

办公室神器:《公司绩效考核办法》附全套表格制度与操作方案

办公室神器:《公司绩效考核办法》附全套表格制度与操作方案

办公室神器:《公司绩效考核办法》附全套表格制度与操作方案

办公室神器:《公司绩效考核办法》附全套表格制度与操作方案

办公室神器:《公司绩效考核办法》附全套表格制度与操作方案

办公室神器:《公司绩效考核办法》附全套表格制度与操作方案

办公室神器:《公司绩效考核办法》附全套表格制度与操作方案

办公室神器:《公司绩效考核办法》附全套表格制度与操作方案

 

版权声明:本文内容由互联网用户自发贡献,该文观点仅代表作者本人。本站仅提供信息存储空间服务,不拥有所有权,不承担相关法律责任。如发现本站有涉嫌抄袭侵权/违法违规的内容, 请发送邮件至lhzc88@qq.com举报,本站将立刻删除。
(0)
六月的雨
上一篇 2024年8月16日 07:10
下一篇 2024年8月16日 07:22

相关推荐