非机动车:是指以人力或者畜力为驱动,上道路行驶的交通工具,以及虽有动力装置驱动但设计最高时速、空车质量、外形尺寸符合有关国家标准的残疾人机动轮椅车等交通工具。
包括货运人力车、畜力车、挂车等,前两种随便举个例子大家也都能区分,像电视上看到的黄包车和马车分别就是人力车和畜力车了;但是这个“挂车”大家可能不好理解,而且挂车从外观上来区分还真无法辨别。

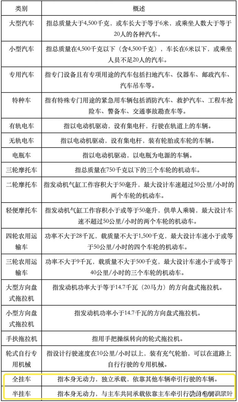
挂车是指由汽车牵引而本身无动力驱动装置的车辆,挂车只有与牵引车或其他汽车一起才能组成完整的运输工具;挂车按挂车与牵引汽车的连接方式分为全挂车和半挂车,全挂车或半挂车并无自带的动力装置;

一般它们的区分是自身承重的挂车称为全挂车,自身重量需要牵引车承担的称为半挂车;这里也就不再详细讲解这个问题了,喜欢的朋友可以去找资料看看。
驾驶非机动车禁止行为
- ①驾驶自行车、三轮车必须年满12周岁(驾驭畜力车应当年满16周岁);
- ②驾驶电动自行车和残疾人机动轮椅车必须年满16周岁;
- ③不得醉酒驾驶(喝了酒不管什么车都不要开就是了);
- ④转弯前应当减速慢行,伸手示意,不得突然猛拐,超越前车时不得妨碍被超越的车辆行驶;
- ⑤不得牵引、攀扶车辆或者被其他车辆牵引,不得双手离把或者手中持物;
- ⑥不得扶身并行、互相追逐或者曲折竞驶;
- ⑦不得在道路上骑独轮自行车或者2人以上骑行的自行车;
- ⑧非下肢残疾的人不得驾驶残疾人机动轮椅车;
- ⑨自行车、三轮车不得加装动力装置;
- ⑩不得在道路上学习驾驶非机动车。
装载规定
- (1)自行车、残疾人机动轮椅车载物,高度从地面起不得超过1.5米,宽度左右各不得超出车把0.15米,长度前端不得超出车轮,后端不得超出车身0.3米;
- (2)三轮车、人力车载物,高度从地面起不得超过2米,宽度左右各不得超出车身0.2米,长度不得超出车身1米;
- (3)畜力车载物,高度从地面起不得超过2.5米,宽度左右各不得超出车身0.2米,长度前端不得超出车辕,后端不得超出车身1米。
机动车:是指以动力装置驱动或者牵引,上道路行驶的供人员乘用或用于运送物品以及进行工程专项作业的轮式车辆;可分类为汽车及汽车列车、摩托车及轻便摩托车、拖拉机运输机组、轮式专用机械车和电动车等。
机动车分类:基本上所有的机动车都需要取得相应的驾驶资格证才能正常的驾驶,且需要办理相应的牌照悬挂在车辆上。

为了方便大家理解,大家只要记得除了非机动车就是机动车了;所以大家只要记住非机动车就可以了;至于挂车这个种类,为什么又是机动车又是非机动车呢?因为他自己不能走,你要用自行车拉它就是非机动车,所以它是跟车头走的。
区分了机动车和非机动车的不同,再跟大家分享一下我国目前机动车保有量和机动车驾驶人之间的差别。
根据智研咨询统计,我国机动车保有量是截止到今年6月已经突破3.6亿辆了,目前是全球机动车保有量最多的国家;2020年上半年,机动车新注册登记1414万辆,比去年同期减少98万辆。
汽车保有量达2.7亿辆,占机动车总量的75%;
摩托车保有量达6889.6万辆,占19.14%;
载货汽车保有量达2944万辆,占汽车总量的10.9%;
新能源汽车保有量417万辆,与去年年底相比增加36万辆,增长9.45%。
危险货物运输车保有量达60.4万辆,较去年同期增加2.8万辆,增长4.86%。
全国汽车保有量超过100万辆的城市共有69个,与去年同期相比增加3个。
汽车保有量超过200万辆城市31个,超过300万辆城市12个,依次是北京、成都、重庆、苏州、上海、郑州、西安、武汉、深圳、东莞、天津、青岛。
北京汽车保有量超过600万辆,成都汽车保有量超过500万辆。
截至2020年6月中国机动车驾驶人4.4亿人,其中汽车驾驶人4亿人,占驾驶人总数的90.9%,上半年新领证驾驶人728万人;所以从这个驾驶证上看,我国人均占比还很低,未来可能还会进一步增加。
从驾驶人的年龄分布看,主要集中在26至50岁年龄段之间,其中18至25岁年龄段的有1.1亿人,26至35岁年龄段的有1.5亿人,占驾驶人总量的34.1%;36至50岁年龄段的有1.7亿人,占38.6%;超过60岁的有1424万人,占3.2%。
好了,今天关于机动车和非机动车之间的区别就先跟大家分享到这里了。欢迎各位留言补充自己观点,喜欢的小伙伴记得点赞+关注哦。
购车0距离(公众号)每天跟大家分享一些买车、用车相关的知识,有遇到买车麻烦或者用车不懂的,都可以私信联系我们哦。