土地出让金标准是什么及建设用地土地出让金标准

此前文章已经多次提到,不仅仅是福州市区近年来建设了大量崭新安置房小区,闽侯县也一样,只不过太多小区未能及时办理房产证,使得历年积压下来的天量库存无法进入市场平抑房价。好在去年第四季度以来福州市已经开始重视解决历史遗留安置房办证问题,专门下发文件,制定出时间表,开始分批推进,逐步化解难题。近期以来已经初见成效,我们看到不少小区已有二手房源办证入市。

这项工作不仅福州五区在开展,闽侯县也在进行。从去年开始闽侯多个乡镇都出台了滨江新城建设规划,大规模旧改征迁已经启动,今后还会建设大量安置房小区,当前也必然要把历年积压的问题解决掉。从近段时间二手房源入市情况来看,闽侯清理未办证安置房也取得了一定成效,很多小区已经可以办理房产证。

但是闽侯和市区有一点很不一样,那就是安置房办了房产证也未必马上就能交易。这是因为福州市区的安置房项目都是出让地,而闽侯大部分是划拨地。这样一来,闽侯的安置房上市要分两步走,第一步是交房办证,第二步是补缴土地出让金,只有将不动产权证上的划拨地改为出让地之后才能办理过户手续。

正是由于这个原因,使得闽侯不少小区办证问题解决之后还是不能交易,拆迁户还要等待职能部门制定各个小区的土地出让金缴交标准,这便再次拖延了存量房入市时间。不过好在这项工作也在持续推进,最近我翻阅了一下福州12345便民服务平台,2021年初不少小区业主的咨询得到了答复,又有多个新盘的土地出让金补缴标准新鲜出炉,只要交钱就能卖了。

土地出让金补缴标准新鲜出炉,闽侯天量新房即将涌入市场

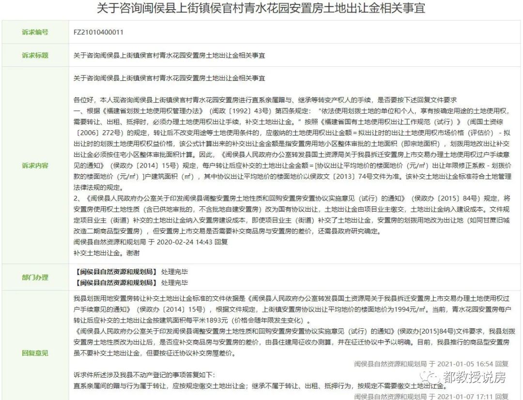
最近已经制定出缴交标准的小区主要分布在甘蔗、荆溪和上街,比如:位于地铁5号线起点荆溪新城站西侧的桐口佳园,土地出让金1835元/㎡;荆溪地段稍差一些的九凤花园,土地出让金1749元/㎡;位于上街镇侯官村的青水花园,土地出让金1893元/㎡;位于甘蔗的两个超级大盘龙峰花园和瀛洲花园,土地出让金1920元/㎡。

土地出让金补缴标准新鲜出炉,闽侯天量新房即将涌入市场

甘蔗作为闽侯县城,土地出让金比乡镇高一些可以理解,但是侯官村属于上街比较偏僻的地段,为何土地出让金比桔园洲大桥头的建平花园小区还高?这个的确有些让人费解。但闽侯县自然资源和规划局在答复中特地指出“价格会随年限发生变化”,或许是因为土地出让年份和年限不同的缘故吧。

土地出让金补缴标准新鲜出炉,闽侯天量新房即将涌入市场

这些有着天量房源的新建安置房小区,建设水平毋庸置疑,居住舒适性不逊色于商品房,在价格上优势明显。但总价低不代表首付就低,虽然土地出让金属于卖方应该补缴的费用,可现实中有些人却想转嫁给买方,甚至不少房产中介也在拼命给买方洗脑,试图让买方以为这笔费用应该由他们来交。

由于土地出让金是过户的前置条件,若想让买方来交这笔钱,就等于让首付增加,这反而成为这些二手房销售的不利因素。当前会在闽侯买房的以刚需家庭为主,尤其很多人手上现金并不多,选择闽侯是因为首付比市区更低。如今你要让人家额外多交十几万的土地出让金,这就在无形中将不少购房人挡在了门外。

不过,对于有诚意卖房的人来说,这倒也不是太大的问题,只要报价合理,双方不难达成交易,后续过户费用如何分摊都可协商,比如单价一万左右的建平花园小区目前卖房套现就比较容易。随着越来越多小区办证入市,高性价比的二手房源还会不断增加,本就供过于求的买方市场,你们又何需理会开着“杀猪价”的假房源呢?

平时读完文章之后还有浏览评论区的读者们应该有不少人会发现,每当有人问起闽侯的房价时,如果说前两年我告诉你们闽侯好地段的房子单价会跌到一万二以下,自从建平花园小区和凤翔湖滨世纪首邑办证上市以来,我已经把这个价格参考标准压低到了单价一万左右。随着时间的推移,随着楼市供过于求的加剧,今后你们还能往一万以下去砍价。所以,想卖房的人还是抓紧吧,趁着这两年闽侯还有不少拆迁户,不要拖到旧改完成,天量高楼全都建起。

土地出让金补缴标准新鲜出炉,闽侯天量新房即将涌入市场

此外,通过上述分析我们也能看到,其实闽侯县加快安置房办证工作更加重要。相比五区而言,闽侯的安置房如能快速进入二手房市场,除了正常的交易税费之外,还可以带来大笔额外的土地出让金,可以增加闽侯财政收入。倘若安置房不能过户,这些“金山”就只能一直沉淀在那里,何不如促进安置房上市交易,让百姓和政府双赢。

随着时代的前进,安置房补缴土地出让金也逐渐成为历史,尤其是2018年大力推广安置型商品房以来,过去这几年间闽侯新建的安商房项目都是通过公开市场出让土地开发建设,土地性质都是出让地而不再是划拨地,二手房上市交易时再也不会有补缴土地出让金的问题。

实际上近年闽侯新建的安置房小区也未必都要补缴土地出让金,特别是属于高新区范围的一些项目,看起来已和市区接轨。但对于传统安置房小区而言,购房人还是面对着薛定谔的土地出让金,看到房产证之前你还真的不知道到底要不要补缴这笔钱。

但是话说回来,如今刚需购房人完全不必着急买房,既然今后还有大把物美价廉的新房等着你们。那么从今年开始,你们在看房时不妨优先看看这些房子新、地段好、价格实惠的崭新安置房小区。这些房子能让你们家多保住大几十万甚至上百万,不仅能改善你的生活,还能增加财政收入,为你所居住的这座城市发展做贡献,何乐不为呢。

版权声明:本文内容由互联网用户自发贡献,该文观点仅代表作者本人。本站仅提供信息存储空间服务,不拥有所有权,不承担相关法律责任。如发现本站有涉嫌抄袭侵权/违法违规的内容, 请发送邮件至lhzc88@qq.com举报,本站将立刻删除。
(0)
六月的雨
上一篇 2026年5月24日 07:23
下一篇 2026年5月24日 07:41

相关推荐