摘要:《建筑地基基础工程施工质量验收标准》(GB 50202-2018)已于2018年3月16日发布,并于2018年10月1日起实施,原《建筑地基基础工程施工质量验收规范》(GB 50202-2002)同时废止(以下分别简称“新标准”及“旧规范”)。本文从标准的总体框架,强制性条文的变化、条文内容的增减、修订等变化内容进行了分析和对比,以便于相关人员理解及应用新标准。
关键词:规范标准 对比分析
引言:标准编制组经广泛调查研究和认真总结实践经验,参考有关国际标准和国外先进标准,并在广泛征求意见的基础上,依据《建筑工程施工质量验收统一标准》(GB 50300-2013),修订了《建筑地基基础工程施工质量验收规范》(GB50202-2002)。经笔者总结其主要变化体现在以下几点:
1. 完善了验收的基本规定,增加了验收时应提交的资料、验收程序、验收内容及评价标准的规定;
2. 强制性条文原来旧规范有7条,新标准仅为1条;
3. 细化了验槽的程序与要求;
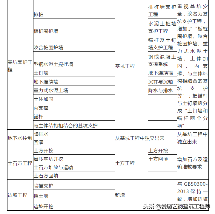
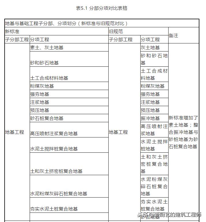
4. 调整了分部分项工程,引入了新技术、新工艺,增加了特殊土地基基础、地下水控制和边坡等工程的验收规定;
5. 引入了《建筑工程施工质量验收统一标准》(GB 50300-2013)中的科学抽样方法;
6. 修改了数据格式及要求,删除了原规范中与具体验收内容不协调的规定。
一、 完善了验收的基本规定,增加了验收时应提交的资料、验收程序、验收内容及评价标准的规定

1.地基基础工程施工质量验收应符合下列规定:
(1) 地基基础工程施工质量应符合验收规定的要求;
(2) 质量验收的程序应符合验收规定的要求;
(3) 工程质量的验收应在施工单位自行检查评定合格的基础上进行;
(4) 质量验收应进行分部、分项工程验收;
(5) 质量验收应按主控项目和一般项目验收。
解析:
本条文规定了地基与基础分部的验收内容、标准及程序。我们需要注意的是在《建筑工程施工质量验收统一标准》(GB 50300-2013)第六章“建筑工程质量验收的组织和程序”中和《建筑地基基础工程施工质量验收标准》(GB50202-2018)的“基本规定”中均未提及子分部工程验收的程序和要求,即从国标规则层面并没有强制要求相关参建单位进行子分部工程验收。从验收逻辑来说,相关参建单位进行了检验批验收,分项工程验收和分部工程验收就已经能够满足相关验收内容的需要了,笔者建议实际工作中可以弱化或者取消子分部验收的程序和要求。
2.地基基础工程验收时应提交下列资料:
(1) 岩土工程勘察报告;
(2) 设计文件、图纸会审记录和技术交底资料;
(3) 工程测量、定位放线记录;
(4) 施工组织设计及专项施工方案;
(5) 施工记录及施工单位自查评定报告;
(6) 监测资料;
(7) 隐蔽工程验收资料;
(8) 检测与检验报告;
(9) 竣工图。
解析:
本标准3.0.3条明确提出施工前及施工过程中所进行的检验项目应制作表格,并应做相应记录、校审存档。施工记录原则上来说是施工单位的自查文件,应由施工单位填制。当前各地区,各区县的地质条件不一,采用的地基与基础形式多样,随着时间的推移越来越多的新技术、新工艺不断涌现,现有的渝建竣表格中的固定表式不可能满足所有工艺要求。针对于“新标准”有要求,但是渝建竣现有表格不能满足施工技术参数记录的情况下,施工单位应根据专项施工方案和验收规范要求自行编制表格。
施工单位在地基与基础分部工程验收前应编制自查评定报告。
二、 强制性条文原来旧规范有7条,新标准仅为1条

在旧规范中强制性条文为4.1.5、4.1.6、5.1.3、5.1.4、5.1.5、7.1.3、7.1.7七个条文。新标准中仅有一条强制性条文,其编号和内容如下:
5. 1. 3 灌注桩混凝土强度检验的试件应在施工现场随机抽取。来自同一搅拌站的混凝土,每浇筑50m³必须至少留置1 组试件;当混凝土浇筑量不足50m³,每连续浇筑12小时必须至少留置1 组试件。对单柱单桩,每根桩应至少留置1组试件。
解析:
新标准比旧规范在强制性条文的层面,减少了很多,这符合我国标准发展的趋势,现阶段我国的强制性标准总体上来说数量多、分散于各个规范中、颁布时间有先后、其规定内容有重合的也有冲突的。在施工检查,监督执法的过程中这种情况不利于强制性条文的权威性、实用性。未来我国的强制性条文会精简化、稳定化,监督执行力度会越来越大。
新标准强制性条文5.1.3是在旧规范强制性条文第5.1.4条的基础上修改而成。考虑到目前灌注桩短桩数量较多,混凝土试块的留置数量偏多,此次修订将“小于50m³的桩,每根桩必须有1 组试件”改为“当混凝土浇筑量不足50m³时,每连续浇筑12h 必须至少留置1 组试件",数量有所减少。
三、 细化了验槽的程序与要求

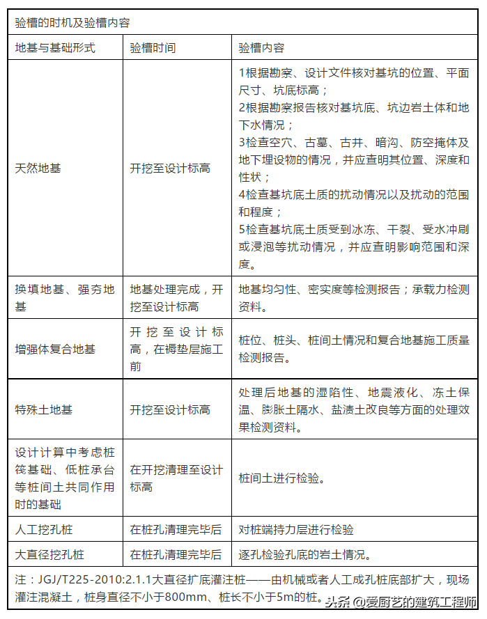
1.验槽执行范围
新标准:
3.0.4 地基基础工程必须进行验槽,验槽检验要点应符合本标准附录A 的规定。
旧规范:
7.1.6基坑(槽)、管沟开挖至设计标高后,应对坑底进行保护,经验槽合格后,方可进行垫层施工。对特大型基坑,宜分区分块挖至设计标高,分区分块及时浇筑垫层。必要时,可加强垫层。
解析:
新标准规定,凡是地基与基础工程都必须验槽,而旧规范中仅在基坑工程的一般规定中提出对于基坑(槽)、管沟开挖至设计标高后需验槽合格才能进行垫层施工,当基础类型为复合地基或者桩基础时无明确规定是否需要验槽,旧规范附录A中也没有解释清楚,就导致这十几年来我们的验槽工作及其具有地方特色。
我们的资料表格名称一般为《地基验槽记录》,但是在新标准附录A标题为“地基与基础验槽”,笔者认为实际上编制组强调了验槽与基础的关系,并不是仅仅在地基施工的过程中进行,与桩基础也是有关系的,所以修编地标或者国标规范时应将此项改为《地基与基础验槽记录》。
2. 验槽的组织单位与参与单位
新标准:
A.1.1 勘察、设计、监理、施工、建设等各方相关技术人员应共同参加验槽。
旧规范:没有规定具体参与单位。
解析:
验槽的组织单位应为建设单位为或者其委托的监理单位,参与单位有五方,在实际操作过程中监督管理单位可能也会被建设单位邀请过来进行验槽程序监督。也有一些地方质监站明确发文要求,建设单位或者施工单位应对于验槽提前报备,以便于进行验槽的执法检查。
3. 验槽前准备的文件
新标准:
A.1. 2 验槽时,现场应具备岩土工程勘察报告、轻型动力触探记录(可不进行轻型动力触探的情况除外入地基基础设计文件、地基处理或深基础施工质量检测报告等。
旧规范:无规定。
解析:
新标准提到的岩土工程勘察报告是建设单位在开工前委托勘查单位形成的,建设单位也会提供给施工单位作为施工参考。
轻型动力触探记录是施工单位在土方开挖完成后,或者地基处理完成后做的工作记录。一般在施工过程中我们称之为钎探记录。
常用的是轻型圆锥动力触探是利用一定的锤击能量(锤重10kg),将一定规格的圆锥探头打入土中,根据贯入锤击数所达到的深度判别土层的类别,确定土的工程性质,对地基土做出综合评价。
新标准中规定地基处理或深基础施工质量检测报告:
(1)对于换填地基、强夯地基,应现场检查处理后的地基均匀性、密实度等检测报告和承载力检测资料。
(2)素土、灰土地基施工结束后,应进行地基承载力检验。【4.2.3】
(3)砂和砂石地基施工结束后,应进行地基承载力检验。【4.3.3】
(4)土工合成材料地基,施工前应检查土工合成材料的单位面积质量、厚度、比重、强度、延伸率以及土砂石料质量等。土工合成材料以100为一批,每批应抽查5% 。【4.4.1】施工结束后,应进行地基承载力检验。【4.4.3】
(5)粉煤灰地基施工结束后,应进行承载力检验。【4.5.3】
(6)强夯地基施工结束后,应进行地基承载力、地基土的强度、变形指标及其他设计要求指标检验。【4.6.3】
(7)注浆地基施工结束后,应进行地基承载力、地基土强度和变形指标检验。【4.7.3】
(8) 预压地基施工结束后,应进行地基承载力与地基土强度和变形指标检验。【4.8.3】
(9)砂石桩复合地基施工结束后,应进行复合地基承载力、桩体密实度等检验。【4.9.3】
(10)高压喷射注浆复合地基施工结束后,应检验桩体的强度和平均直径,以及单桩与复合地基的承载力等。【4.10.3】
(11)水泥土搅拌桩复合地基施工结束后,应检验桩体的强度和直径,以及单桩与复合地基的承载力。【4.11.3】
(12)土和灰土挤密桩复合地基施工结束后,应检验成桩的质量及复合地基承载力。【4.12.3】
(13)水泥粉煤灰碎石桩复合地基施工结束后,应对桩体质量、单桩及复合地基承载力进行检验。【4.13.3】
(14)夯实水泥土桩复合地基施工结束后,应对桩体质量、复合地基承载力及褥垫层夯填度进行检验。【4.14.3】
4.新标准验槽节点汇总

5. 调整了分部分项工程,引入了新技术、新工艺,增加了特殊土地基基础、地下水控制和边坡等工程的验收规定



6. 引入了《建筑工程施工质量验收统一标准》(GB 50300-2013)中的科学抽样方法
新标准:
3.0.6 检查数量应按检验批抽样,当本标准有具体规定时,应按相应条款执行,无规定时应按检验批抽检。检验批的划分和检验批抽检数量可按照现行国家标准《建筑工程施工质量验收统一标准》GB 50300的规定执行。
旧规范:无规定
解析:
GB50300-2013中3.0.9中明确提出了“检验批抽样样本应随机抽取,满足分部均匀、具有代表性的要求,抽样数量应符合有关专业验收规范的规定。当采用技术抽样时,最小抽样数量应符合表3.0.9的要求。”
表3.0.9 检验批最小抽样数量

在施工质量验收的过程中,因为质量验收的实际情况比较复杂,新标准和旧规范都没有具体规定所有验收项目的抽样数量。新标准中提出当无具体规定时,施工单位和监理单位可以根据验收内容和现场实际情况结合GB50300-2013中3.0.9的规定制定抽样方案确定抽样数量。新标准实际上给了施工单位和监理单位更多的自由裁量权,并且提供了底线原则。
7. 修改了数据格式及要求,删除了原规范中与具体验收内容不协调的规定。
新标准删除或者修改了原规范中与具体验收内容不协调的规定,如旧标准中砂石料粒径要求为“≤100mm”,但是在《建筑地基处理技术规范》JGJ 79-2012中明确提出砂石粒径要求为“≤50mm”,这种情况给实际质量验收工作造成了很多不便,所以在新标准的验收规定中就调整了验收数据,与JGJ 79-2012保持一致。
旧规范在编制的时候,标准规范的数据格式并不严密,比如旧规范土工合成材料强度偏差值为“≤5%”,按照字面理解为,土工合成材料强度应控制在95%到105%之间,但是实际施工中土工合成材料强度大于105%没有任何问题,是有利于工程质量的,所以新标准中数据改为“≥-5%”。
8.结语
新标准相对旧规范调整变化的内容很大,其验收标准范围进行了调整,验收项目也进行了增减,但是其指导原则仍旧遵循“验评分离、强化验收、完善手段、过程控制”的基本方针。材料进场复验、隐蔽工程验收、工序过程控制以及验收条件、验收组织、验收程序等基本保持不变。新标准细化了验槽要求,调整了抽样原则,在技术要求上更加合理。
在实际工程中,我们还应突出强调地基与基础工程的质量验收过程控制。施工单位和监理单位应按照新标准要求编制及填写施工前和施工中的施工记录。现有的资料编制体系中还没有固定表式,参建单位应发挥主观能动性,自主记录,自我监督,完善这项工作。

文章来源筑业软件,我尊重原创,转载出于更好的学习和分享,局部有所改动,能找到作者与出处我均有标明;如因版权等原因,请与我联系删除。