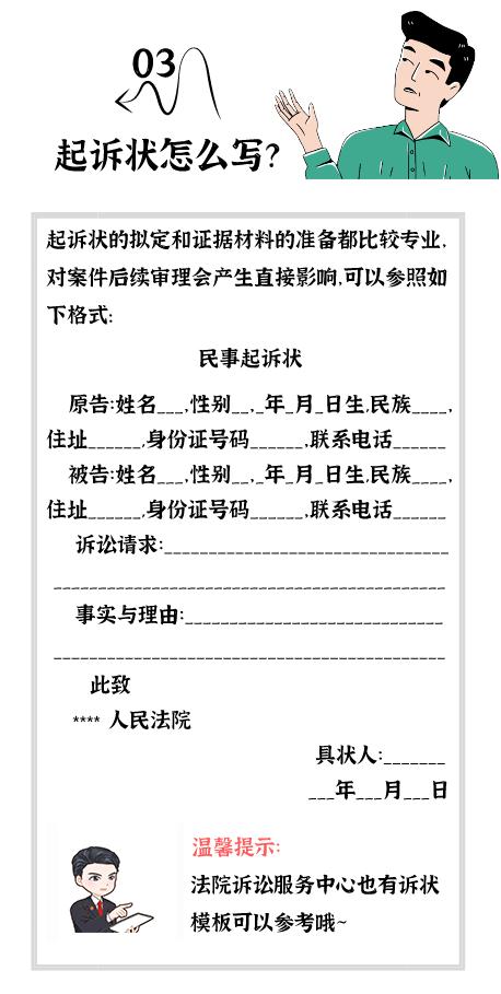
立案的条件有哪些及立案和不立案区别 冬季的风 • 2025年6月27日 11:39 • 律法政策 经常有人会问到法院立案需要满足什么条件? 起诉张该怎么写? 对于这个问题 今天咱们来讲讲清楚 ▼ 版权声明:本文内容由互联网用户自发贡献,该文观点仅代表作者本人。本站仅提供信息存储空间服务,不拥有所有权,不承担相关法律责任。如发现本站有涉嫌抄袭侵权/违法违规的内容, 请发送邮件至lhzc88@qq.com举报,本站将立刻删除。 法院 赞 (0) 冬季的风 生成海报 家属取保候审申请书怎样写及刑事拘留保释申请书范文 上一篇 2025年6月27日 11:35 流动人口计划生育证是什么及流动人口的计划生育管理 下一篇 2025年6月28日 07:26 相关推荐 劳动关系和劳务关系的区别与判定及确认劳动关系的法律依据 一、 适用法律不同: 劳动关系是我国《劳动法》的调整对象,其引发的是用人单位与劳动者之间在劳动过程中的纠纷。另外,根据《劳动合同法》的规定,建立劳动关系必须签订书面劳动合同;而劳务… 经济纠纷 2025年12月21日 取保侯审期限是多久及2025年帮信罪最新判刑案 客观地说,犯罪嫌疑人被刑事拘留后,不论其是否确实做了违法犯罪的事情,最应当考虑和最值得做的就是取保候审,也是家属最为关心的人能不能出来的“捞人”问题。 取保候审是指人民法院、人民检… 刑事相关 2025年12月21日 女职工权益保护法律及女职工劳动保护特别规定 《女职工劳动保护特别规定》自2012年4月28日起施行 女职工劳动保护特别规定 第一条 为了减少和解决女职工在劳动中因生理特点造成的特殊困难,保护女职工健康,制定本规定。 第… 经济纠纷 2025年12月21日 律法政策 偷渡罪怎么判及偷渡罪立案标准 12月15-16日,南宁市西乡塘区人民法院和宾阳县人民法院公开宣判2起妨害国境管理犯罪案件,26名被告人犯组织他人偷越国境罪、运送他人偷越国境罪、偷越国境罪等罪,分别被判处10个月… 2025年12月21日 交通肇事逃逸罪的认定及肇事逃逸认定责任规定 交通事故后的逃逸行为具有严重的社会危害性,经常导致交通肇事案件无法侦破,被害人的损失无法得到弥补,该行为也是交通肇事犯罪中引起被害人死亡的主要原因之一。交通肇事罪中的逃逸情节,包括… 律法政策 2025年12月21日 婚姻法司法解释三全文及2025年婚姻法新规定 《最高人民法院关于适用〈中华人民共和国婚姻法〉若干问题的解释(三)》于2011年8月13日起施行。 这一天,一些东西被改变了。 《新婚姻法司法解释三》 第五条规定:夫妻一方个人财产… 婚姻家庭 2025年12月21日 律法政策 打官司费用怎么收取及走法律程序起诉费用 当您在生活中遇到权益被损害, 拿起法律武器, 维权打官司已经是见怪不怪的事了。 但是你知道打官司要交诉讼费吗? 如何交?交多少? 一起往下看! 关于诉讼费 诉讼费用是当事人进行民事… 2025年12月21日 买断合同怎么赔偿及最简单买卖合同协议书范本 甲方:_______________ 住所地:_____________ 通讯地址:___________ 邮政编码:___________ 电话: _______… 律法政策 2025年12月21日 律法政策 代孕为什么违法及我国有关代孕的法律规定 新施行的《民法典》一再强调“公序良俗”的重要意义,这也成为了人们日常行为的基本原则。就代孕而言,我们知道这是违反公共秩序和良好道德规范的。目前虽说尚且没有明文法律完全禁止一些家庭选… 2025年12月21日 民事诉讼证据规则最新及民事诉讼新证据的认定标准 自2002年旧《民事诉讼证据规定》至2020年新《民事诉讼证据规定》,当事人在诉讼外自行委托所获取的鉴定意见被逐步否定。但是,有些案件对诉讼前获取鉴定意见有特殊需求,能否在诉讼前取… 律法政策 2025年12月21日