除斥期间和诉讼时效的例子及消灭时效和除斥期间的区别

 

在民法上,因时间的经过而影响权利的存续或行使的,主要有消灭时效(我国称诉讼时效)和除斥期间。诉讼时效是指民事权利受到侵害的权利人在法定的时效期间内不行使权利,当时效期间届满时,义务人获得诉讼时效抗辩权。除斥期间,又称“预定期间”或“预备期间”,是指法律规定某种民事实体权利存在的期间,权利人在此期间内不行使相应的民事权利,则在该法定期间届满时该民事权利消灭。关于诉讼时效,《中华人民共和国民法典》(简称《民法典》)及其他法律都有比较完整系统的规定,人们对此十分熟悉。关于除斥期间,是一个学理名词而非法典名词,在《民法典》及其他相关法律中,尚无除斥期间或预定期间的专门用语,立法有关规定相对较为分散,加之其与诉讼时效存在诸多相似之处,司法实践中人们常常将除斥期间误认为是诉讼时效,而实际上,两者在立法宗旨、法律后果等方面存在诸多不同。本文结合《民法典》及我国其他法律规定,对诉讼时效和除斥期间进行概括梳理,力求对有关规定进行系统学习,以便更好地在司法实践中予以适用。

一、诉讼时效和除斥期间的相同与区别

1 相同

诉讼时效和除斥期间都是以一定事实状态的存在和一定期间的经过为条件而发生的一定的法律后果,都属于法律事件。其目的都在于督促权利人及时行使权利以维护社会经济秩序的稳定。

2区别

(1)适用范围不同

诉讼时效的适用范围为请求权,但也不是一切请求权均应适用诉讼时效。

根据《民法典》第一百九十六条规定,下列请求权不适用诉讼时效的规定:

(一)请求停止侵害、排除妨碍、消除危险;

(二)不动产物权和登记的动产物权的权利人请求返还财产;

(三)请求支付抚养费、赡养费或者扶养费;

(四)依法不适用诉讼时效的其他请求权。

除斥期间的适用范围一般为形成权,但并非所有的形成权民法都设定除斥期间。所谓形成权,是指权利人依自己单方面的意思表示,使民事法律关系发生、变更或消灭的权利,如追认权、解除权、撤销权、抵销权等。特殊情况下,除斥期间也可适用于请求权,如《民法典》第四百六十二条第二款规定:“占有人返还原物的请求权,自侵占发生之日起一年内未行使的,该请求权消灭。”

(2)期间性质不同

诉讼时效为可变期间,可以适用中止、中断和延长的规定,且期间较长。

根据《民法典》第一百八十八条规定,向人民法院请求保护民事权利的诉讼时效期间为三年。法律另有规定的,依照其规定。诉讼时效期间自权利人知道或者应当知道权利受到损害以及义务人之日起计算。法律另有规定的,依照其规定。但是,自权利受到损害之日起超过二十年的,人民法院不予保护,有特殊情况的,人民法院可以根据权利人的申请决定延长。

根据《民法典》第一百九十四条规定,在诉讼时效期间的最后六个月内,因下列障碍,不能行使请求权的,诉讼时效中止:

(一)不可抗力;

(二)无民事行为能力人或者限制民事行为能力人没有法定代理人,或者法定代理人死亡、丧失民事行为能力、丧失代理权;

(三)继承开始后未确定继承人或者遗产管理人;

(四)权利人被义务人或者其他人控制;

(五)其他导致权利人不能行使请求权的障碍。

自中止时效的原因消除之日起满六个月,诉讼时效期间届满。

根据《民法典》第一百九十五条规定,有下列情形之一的,诉讼时效中断,从中断、有关程序终结时起,诉讼时效期间重新计算:

(一)权利人向义务人提出履行请求;

(二)义务人同意履行义务;

(三)权利人提起诉讼或者申请仲裁;

(四)与提起诉讼或者申请仲裁具有同等效力的其他情形。

除斥期间规定权利存续的固定时间属不变期间,除法律另有规定者外,不能中止、中断和延长,且一般期间较短,以早日确定当事人间的关系为目的。

根据《民法典》第一百九十九条规定,法律规定或者当事人约定的撤销权、解除权等权利的存续期间,除法律另有规定外,自权利人知道或者应当知道权利产生之日起计算,不适用有关诉讼时效中止、中断和延长的规定。

(3)法律后果不同

诉讼时效届满后,实体权利本身并不因此而消灭,义务人取得抗辩权,可以对抗请求权,可拒绝权利人履行义务的请求,权利人的请求权转化为自然债权;义务人的义务转化为自然债务,从而取得时效利益。义务人对于已经完成的时效利益,可以抛弃。如根据《民法典》第一百九十二条规定,诉讼时效期间届满的,义务人可以提出不履行义务的抗辩。诉讼时效期间届满后,义务人同意履行的,不得以诉讼时效期间届满为由抗辩;义务人已经自愿履行的,不得请求返还。

除斥期间届满,实体权利本身当然消灭。如根据《民法典》第一百九十九条规定,存续期间届满,撤销权、解除权等权利消灭。

(4)适用方法不同

诉讼时效采用当事人主义,如果义务人没有主张行使诉讼时效期间届满抗辩权,人民法院在诉讼的任何阶段,都不主动依据职权审查诉讼时效期间是否届满。只有义务人提出了诉讼时效期间届满不履行义务的抗辩,人民法院才有义务予以审查。如根据《民法典》第一百九十三条规定,人民法院不得主动适用诉讼时效的规定。

除斥期间采用法官职权主义,不必对方当事人主张,在诉讼中法官应当主动依据职权审查除斥期间是否届满。

(5)当事人约定的效力不同

诉讼时效制度属于强制性法律规范,当事人作出不同于《民法典》规定的有关诉讼时效的约定,一律无效。如根据《民法典》第一百九十七条规定:诉讼时效的期间、计算方法以及中止、中断的事由由法律规定,当事人约定无效。当事人对诉讼时效利益的预先放弃无效。

对于除斥期间,《民法典》没有规定当事人约定无效。如根据《民法典》第一百九十九条规定,法律规定或者当事人约定的撤销权、解除权等权利的存续期间,除法律另有规定外,自权利人知道或者应当知道权利产生之日起计算,不适用有关诉讼时效中止、中断和延长的规定。存续期间届满,撤销权、解除权等权利消灭。

二、民事诉讼时效和除概览表

1 民事诉讼时效概览表

我国民事诉讼时效与除斥期间概览

我国民事诉讼时效与除斥期间概览

我国民事诉讼时效与除斥期间概览

我国民事诉讼时效与除斥期间概览

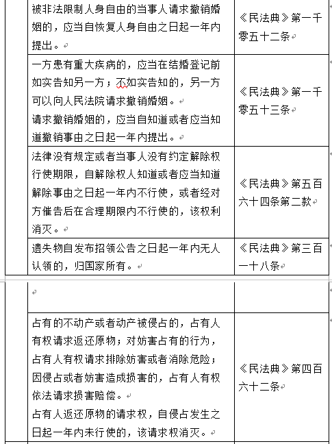
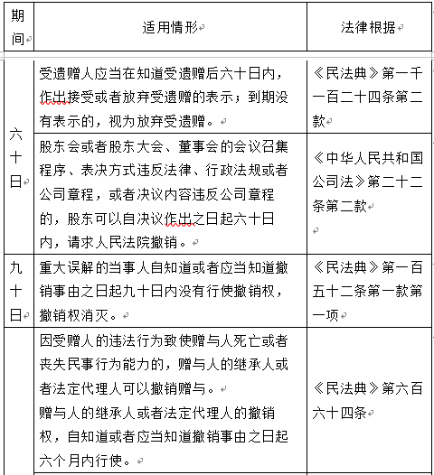
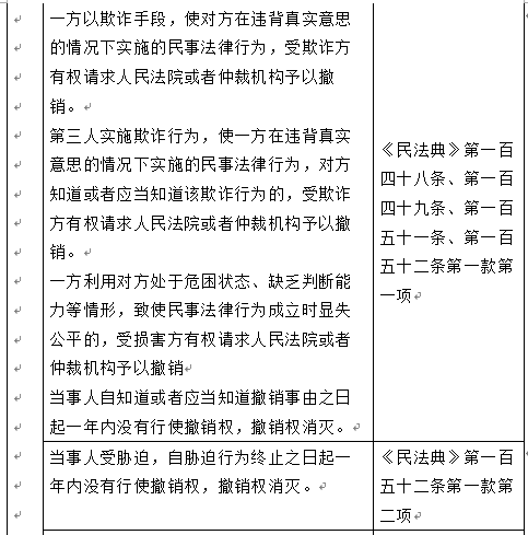
2 除斥期间概览表

我国民事诉讼时效与除斥期间概览

我国民事诉讼时效与除斥期间概览

我国民事诉讼时效与除斥期间概览

我国民事诉讼时效与除斥期间概览

我国民事诉讼时效与除斥期间概览

我国民事诉讼时效与除斥期间概览

版权声明:本文内容由互联网用户自发贡献,该文观点仅代表作者本人。本站仅提供信息存储空间服务,不拥有所有权,不承担相关法律责任。如发现本站有涉嫌抄袭侵权/违法违规的内容, 请发送邮件至lhzc88@qq.com举报,本站将立刻删除。
(0)
六月的雨
上一篇 2024年8月17日 07:26
下一篇 2024年8月17日 07:34

相关推荐