经过多年的政策摸索和实践经验总结后,随着国家层面出台了《关于改革国有企业工资决定机制的意见》、《中央企业工资总额管理办法》等系列政策,国企工资总额改革迎来前所未有的持续推进及深化发展期,推动了国企工资总额及薪酬改革实现新的飞跃,对促进国有企业提高经济效益和调动国有企业职工积极性发挥了重要作用。
虽然政策文件对工资总额管控方式、挂钩指标、调控机制和水平等做了明确的、可操作的规定,但同时也对国有企业探索更加灵活高效、符合市场规律的工资总额管理方式提出了新的要求。
由于国有企业的具体情况千差万别,如何结合企业的实际情况对工资总额实施有效的管理,让工资总额管控顺利融入企业运营和发展,将是摆在企业面前的挑战。
本文将对工资总额管理过程中七个方面的问题进行梳理与分析,希望能够为国有企业在工资总额管理方面提供一些借鉴和参考。
围绕着工资总额管理的七大问题,知本咨询将其归纳总结为工资总额管理2大前提和5大关键点的“2+5”模型。
先来看工资总额管理的两大前提条件。
前提1:公司治理结构及内控体系完善
是否建立规范董事会、法人治理结构是否完善、内控机制是否健全,这是企业采用核准制或备案制管理模式的基本前提条件。
新一轮国有企业工资总额管理改革,强调在全面实行预算管理基础上,按照工资分配市场化改革方向,由企业自主制定工资总额方案,进一步落实企业工资分配自主权,因此要求企业具备较为完善的治理结构。
同时,工资总额管理改革也强调要改进和加强政府对企业工资分配的监管,强化事前引导和事中事后监督,从而对企业的内控体系提出更高的要求。
前提2:全面预算管理有效推行
由于新一轮国企工资总额管理改革弱化了“事前管理”,而强调“事中监测”以及“事后监督”,因而更加要求国企要推行全面预算管理制度,通过“年初预算、全程监控、年终清算”的全面预算管理方式对工资总额进行全面、有效的管控。
国企在工资总额管理过程中,应加强过程管理,做好年中自查与调整,严格执行工资总额预算,避免超发、多发、乱发,并及时完成工资总额清算与上报工作。
简言之,在具备了一定的前提条件下,国有企业的工资总额管理回避不了一些关键核心问题,理清这些关键问题并找出相应的应对方法,将有助于企业建立科学、合理的工资总额管理机制。
关键点1:确定工资总额基数
无论是采用核准制,或是备案制管理方式,工资总额机制的设计起点就是确定工资总额基数。
通常情况下,工资总额基数有四种确定方式,参见下表:

制表|知本咨询
在已建立了较为规范的全面预算管理制度的情况下,企业一般会以上年度工资总额清算值作为本年度工资总额基准值。
当然,在新的经营年度中,因所新成立的公司、并购的公司以及撤销的公司所减少或者新增的业务亦或是项目,会使企业的人员数量发生改变,如撤销公司或者项目,会造成人员的减少,新增公司或者并购公司则会造成人员的增加,企业需要根据人员的增加或者减少进行核减或者核增。
特别需要注意的是,为了建立与劳动力市场基本适应、与市场化薪酬相对应的工资基数,也为了提高工资对于外部人才的吸引力,激发员工干事创业的积极性,工资总额基数可以采用对标市场的方式来确定,即工资总额预算基数以上年工资总额清算数为基础,以同行业可比上市公司业绩薪酬双对标和重点岗位对标,核定工资总额基数,市场化差额逐步调整到位,即工资总额预算基数为上年实际工资总额和市场化对标差额之和。
关键点2:建立合适的工资总额决定机制模式
从目前的实践来看,企业采用的工资总额决定机制模型主要有两类:
一类是全额业绩联动决定机制。
此类模式中工资总额由工资总额基数、效益联动系数、效率调节系数决定,即工资总额=工资总额基数*效益系数*效率系数。
另一类是增量业绩联动决定机制。
此类模式中工资总额分割为保障性工资、效益性工资、单列工资,其中,保障性工资不与业绩联动,其占比根据企业的功能定位、业务类型等差异化确定。
效益性工资一般为浮动性工资,与经济效益、劳动生产率等紧密联动,由绩效工资基数、效益联动系数、效率调节系数决定,即工资总额=保障性工资+效益性工资基数*效益系数*效率系数。
一般情况下,商业一类企业采用全额业绩联动决定机制模式,充分体现“一适应,两持钩”原则,实现工资总额与经济效益完全挂钩的决定模式。
商业二类、公益类、金融类、文化类企业采用增量业绩联动决定机制模式,其既保留一定的保障性工资,又突出了企业经济效益挂钩的效益性工资。
关键点3:选择合适的联动指标
联动指标主要分三类:经济效益指标、效率指标、社会平均效益指标。
经济效益指标的选择根据企业类型不同而不同。
例如商业一类可选取利润总额、净利润、经济增加值、资产负债率、市场占有率、资本成本率等;商业二类可选取营业收入、净利润、资本成本率、资产负债率、成本利润率等;公益类和文化类可选取指标营业收入、任务完成率、产品相关行业市场占有率等;金融类可选取指标是利润总额、流动资产周转率、销售增长率、销售利润率、综合成本率等。
效率指标包括劳动生产率指标,即以选取人均增加值、人均利润为主,也可选取人均营业收入、人均工作量;人工成本投入产出率,即以人工成本利润率为主,也可选取人事费用率。
社会平均效益指标是社会平均效益指标,也称工资水平指标,主要与当地社会平均工资挂钩。
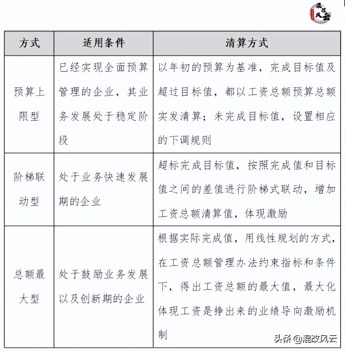
关键点4:工资总额清算
根据企业的特点与要求,工资总额清算有三种典型方式,参照下表:

制表|知本咨询
企业工资总额预算清算应以经审批的财务决算报告、经上级认定的经济效益指标等为基础开展清算工作,体现工资效益联动机制的激励约束作用。
工资总额的年度清算值由上表的不同方式而确定,企业通过清算工作形成工资总额清算报告及相关表格,可对企业工资总额预算进行综合分析评价。
关键点5:建立“以岗位为基础、以绩效为依据”的内部分配机制
新一轮国企改革强调工资总额与企业综合效益挂钩,企业应改变以往“重生产、轻管理”的理念及分配导向,倡导多元化内部价值分配导向,形成从“要工资”变成“挣工资”的观念改变。
企业应结合战略目标、组织分工和职能定位设计差异化管理机制,突出不同管理重点,实现工资总额精准投放。
在公司内部构建以岗位价值为基础、以绩效贡献为依据的绩效考核与薪酬激励体系,加强岗位分析、岗位评价,合理确定岗位工资水平,坚持岗位定薪、岗变薪变。
完善全员绩效考核制度,加快形成个人收入与岗位责任、贡献和企业效益密切挂钩,与劳动力市场价位相衔接的增长机制。
从政策要求以及实践经验上来看,新一轮的工资总额管理改革工作要求符合“一适应,两挂钩”的基本原则,对工资总额更强调企业效益、内部效率、外部公平的平衡,同时企业可根据政策要求实行分类分级管理。
因此,企业具备在工资总额管理方面更大的自主权,企业可以根据自身的功能属性、行业特点、管控模式、责任程度、发展阶段、职能定位等情况灵活选择符合自身特点的工资总额管理模式,对工资总额预算进行灵活地管理,促进国有企业提高经济效益,激发国有企业创造力和提高市场竞争力,推动国有资本做强做优做大,助力企业的可持续发展。