定假日工资怎么算及一天三薪工资计算方式

假期工资

假期工资到底该怎么算?上班一族都要清楚!

员工请假类型多种多样,而请假后的工资就要另外进行计算,到了考勤统计、算薪酬的时候,HR真是被烦的不行!

为了方便各位进行计算,小编特意帮大家整理了一份表格~

假期工资到底该怎么算?上班一族都要清楚!

公司如果还有其他假期类型,不是国家法定的,就由公司自己来制定制度了。

在这些类型假期中:

  • 事假、年假、病假(非医疗期)一般仅计算工作日;
  • 婚假、产假、陪产假、流产假、探亲假为连续的自然日,也就是员工不可以分开请,并且国家给定的天数,包含节假日周末等;
  • 丧假,国家规定带薪,但并无明确天数规定,参看《关于国营企业职工请婚丧假和路程假问题的规定》,酌情给予1-3天丧假。

遵守法律:

《中华人民共和国劳动法》《中华人民共和国劳动合同法》《工资支付暂行规定》《女职工劳动保护特别规定》《工伤保险条例》《企业职工带薪年休假实施办法》,以及各地方的《人口与计划生育条例》

给怀孕员工要放的假:

产前工间休息、产前假、流产假、产检假、哺乳假、保胎假、产假等,此外,男员工还有陪产假~

必须放的假:

  1. 产假:98天+30天/15天(晚育)+15天/30天(难产)+15天(多胞胎每多生一个婴儿)
  2. 产前检查:女职工妊娠期间在医疗保健机构约定的劳动时间内进行产前检查(包括妊娠十二周内的初查),应算作劳动时间。(有些企业将怀孕女职工在劳动时间内进行产前检查的时间计为病假、缺勤等,侵害女职工的合法权益)
  3. 产前工间休息:怀孕七个月以上,每天工间休息一小时,不得安排夜班劳动;
  4. 授乳时间:婴儿一周岁内每天两次授乳时间,每次30分钟,也可合并使用;
  5. 流产假:不满4个月,15-30天;满4个月,42天。有些地方已经细化。

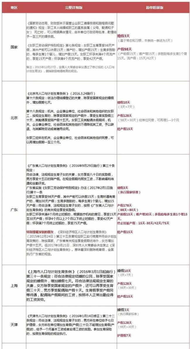
2018最新全国31省婚假产假一览表

假期工资到底该怎么算?上班一族都要清楚!

假期工资到底该怎么算?上班一族都要清楚!

假期工资到底该怎么算?上班一族都要清楚!

可以放的假:

  1. 产前假:怀孕7个月以上,如工作许可,经本人申请,单位批准,可请产前假两个半月。部分属于地方法规规定必须给假的情况,单位应批准其休假。
  2. 哺乳假:女职工生育后,若有困难且工作许可,由本人提出申请,经单位批准,可请哺乳假六个半月。
  3. 保胎假:医生开证明,按病假待遇。
版权声明:本文内容由互联网用户自发贡献,该文观点仅代表作者本人。本站仅提供信息存储空间服务,不拥有所有权,不承担相关法律责任。如发现本站有涉嫌抄袭侵权/违法违规的内容, 请发送邮件至lhzc88@qq.com举报,本站将立刻删除。
(0)
六月的雨
上一篇 2024年8月26日 08:12
下一篇 2024年8月27日 06:14

相关推荐