近来,“限地价、限房价”成为了热门城市调控的主要手段。
限房价之上,房地产进入薄利时代,人们对提高房屋品质的呼声日益提高。
就在近期,多个城市纷纷出台楼市新政,严控商品房品质,给广大买房人吃了定心丸。
一、今天,苏州发布新政,要求进一步提升房屋居住品质。
从住宅基本要求、车库、结构、给排水、电气、暖通6个方面明确提升住宅品质设计细节!对于住宅层高、房型设计、功能空间布局均提出更高要求。
内容重点:
- 住宅层高不应小于3.0m!
 - 每套住宅应至少设置1间双人卧室或兼起居的卧室。
 - 住宅中“书房”等类似功能名称的房间,应视同于卧室,不得紧邻电梯布置。
 - 卫生间要求预留浴缸位!设置两个及以上卫生间的户型,其中一个卫生间应能设置浴缸。
 - 车库尺寸也做了要求,车位尺寸垂直式停车时不应小2.5m×5.3m(长×宽),可以方便更好停车。
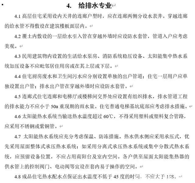
 - 此外,在建筑结构、给排水、电气、暖通这5大专业项,也有了非常细致的要求;
 
二、事实上,不仅仅苏州,在推出“限房价,竞地价”土地政策之后,成都也实行了新政,全方位严格地定制了装修指导标准,严控房屋品质。
从公共空间的外墙、电梯、走廊、地下室,到室内的厨房、卫生间、阳台,再到室外的植物配置、路面铺装、配套设施等均做出了细致且全面的管理标准。
例如,对于中央空调、地暖、新风都作出了严格规定,厨房、卫生间列出了基本配置,要求住宅的智能化……越细致的标准,进一步保证房屋品质。
三、限价之下,很多城市买房人都遇到降标、减配的问题。
这当然也有一定的外在原因。
要知道,相关建安成本日益提高,是不可忽视的问题
根据中国钢材价格指数最新周报显示,5月初部分钢筋价格上涨至6510元一吨,较3月末的4751元一吨,已经上涨了近1800元一吨。除此之外,上涨的建筑材料还有:玻璃、塑料、铝材、钢铁、不锈钢,涨价约30%-40%,如果和去年同期比,钢材更是涨价72%。
严格的限地价,限房价的体系下,开发商的利润通道日渐变窄,日渐进入薄利时代
就好比南京520土拍,有地块毛坯售价和地价差距只有6000元/㎡不到
开发商不可能完全做赔本的买卖,所以很多城市楼盘在不触碰到装修指导标准红线的情况下,住宅装修会做相应的“打折”。
对此,为了保证房屋品质,不少城市做出提高房屋建设红线的要求。
在南京,2020年开始,南京全面实现了精装新政。
买房人可自由选择“全装修包”和“升级装修包”两个选项,给市场更多的自由度,打造更高的品质。
与此同时,南京也在寻求更好保证房屋品质的措施。
就在在5月26日召开的南部新城2021年度第一批集中出让项目服务对接会上,相关部门就项目品质对5家拿地房企提出了要求,建立首问责任制。
