外地人在北京生孩子需要什么及外地户口北京生娃攻略

确认怀孕

一般我们都是在家测试,一般都不会错,但一定要去医院再次确认,以抽血、验尿为准。后期建档也是需要医院证明的,验孕棒测试医院不认。

办理居住证

如果有居住证的可以忽略这一步,只需要准妈妈本人办理暂住证就行(居住卡也可以建档),办理本人暂住证需要照片,身份证,另外还要所租房子的房产证或复印件,目前可以线上办理,很快就能出来。

外地人在北京生孩子,怎么建档?(全流程)

选择建档医院

小编建议选择离家近的医院,如果对无痛和陪护有要求的妈妈可以多对比几家医院,如果想要在协和、北医三院这样热门医院建档一定要快,挂号非常困难。想了解更多的话可以看看在这个医院生产过的妈妈怎么说,请看下方图片

外地人在北京生孩子,怎么建档?(全流程)

外地人在北京生孩子,怎么建档?(全流程)

建档流程-以北京妇产为例:

外地人在北京生孩子,怎么建档?(全流程)

①挂产科号,号分普通和特需。做血尿等检查,预约B超。

②做B超检查,需见胎心胎芽(要求本院B超)

③到社区医院办母子健康档案(居住地附近社区医院办理)

④带上母子手册和之前的检查结果,挂产科号建档登记

⑤听课:完成线上孕校学习及心理健康筛查, 围产内分泌代谢课程。

⑥做NT B超检查,通过后带齐资料,正式建档

办理母子健康档案

办理地点:所属社区服务中心,每个社区医院办理所需的资料不同,办理之前提前问好,以免白跑一趟,大多数是6周左右有胎心胎芽之后。

外地人在北京生孩子,怎么建档?(全流程)

外地人在北京生孩子,怎么建档?(全流程)

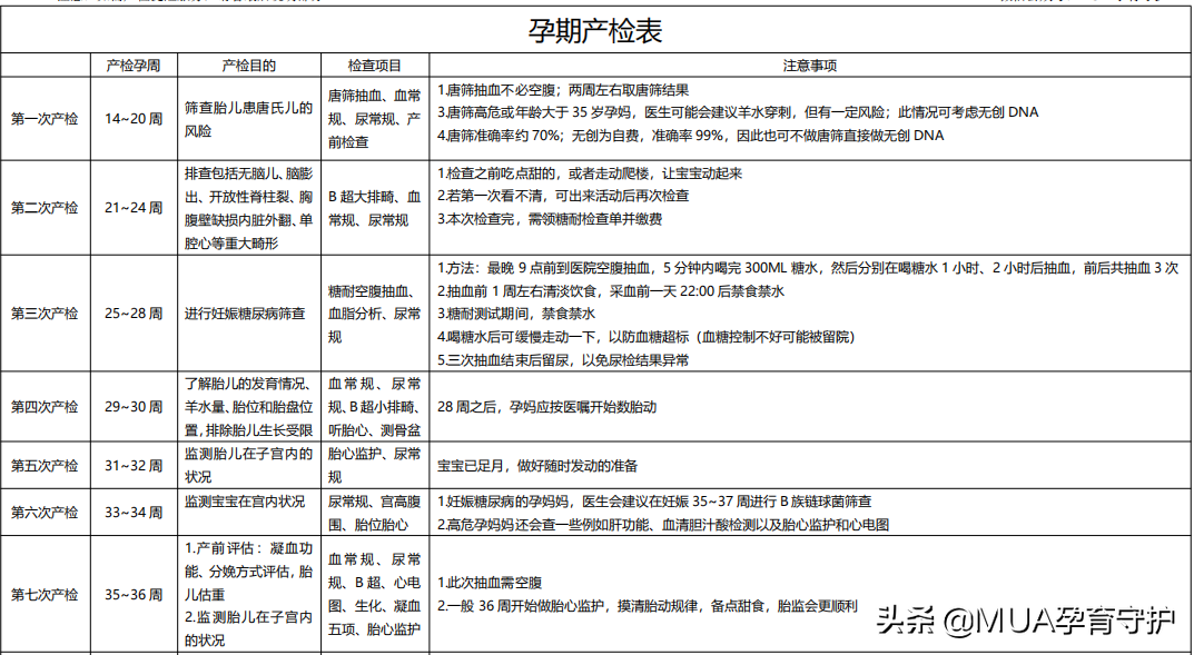
正式建档、产检

根据医院建档流程完成建档,之后就可以按照医院的安排按时产检到最后分娩。

外地人在北京生孩子,怎么建档?(全流程)

外地人在北京生孩子,怎么建档?(全流程)

——————————————————

下期你想看什么呢?欢迎评论区告诉我~

版权声明:本文内容由互联网用户自发贡献,该文观点仅代表作者本人。本站仅提供信息存储空间服务,不拥有所有权,不承担相关法律责任。如发现本站有涉嫌抄袭侵权/违法违规的内容, 请发送邮件至lhzc88@qq.com举报,本站将立刻删除。
(0)
六月的雨
上一篇 2025年12月10日 07:17
下一篇 2025年12月10日 07:21

相关推荐