建设工程项目管理规范最新版本及建设工程项目管理的范围包括

知名国企编制建设工程项目管理制度手册,包含项目的管理纲要、过程控制、考核奖惩管理、收尾管理、工作标准及施工技术管理等十一方面、三十五项管理制度,适用于公司设立指挥部、经理部及委托子公司管理的工程项目,规定了项目管理的模式、程序、目标、职责及运行管理等内容,编制详细,可供参考。

文末有完整版资料,注意看文末!

国企编制工程项目管理手册,包含过程控制、质量标准及技术管理

目录

第一部分 工程项目管理纲要

国企编制工程项目管理手册,包含过程控制、质量标准及技术管理

目录

项目管理模式

一、公司指挥部模式

指挥部是公司派出的项目管理机构,代表公司履行与业主签订的合同;履行《项目管理目标责任书》规定的责任和义务;对参建各子(分)公司资源配置和资金流向负监控责任,对项目的经济效益负连带责任。

参建子(分)公司对所承担项目实施的管理任务和目标的实现负全面责任。

二、公司经理部模式

经理部是公司设置的项目管理机构,代表公司履行与业主签订的合同;负责经理部所需包括人力、设备、物资等全部资源的配置,负责作业队的选择、使用和管理,对项目实施的管理任务和目标的实现负全面责任。

三、委托管理模式

委托管理是指公司授权委托子(分)公司成立经理部并进行组织、管理的工程项目,被委托单位对项目实施的管理任务和目标的实现负全面责任。

项目部名称可根据建设单位要求或投标承诺确定,与管理模式名称可以不一致。

项目管理运行

  • 项目资金管理
  • 项目作业队伍管理
国企编制工程项目管理手册,包含过程控制、质量标准及技术管理

项目管理运行

第二部分 工程项目组织管理

国企编制工程项目管理手册,包含过程控制、质量标准及技术管理

目录

项目部组织机构及定员编制

国企编制工程项目管理手册,包含过程控制、质量标准及技术管理

项目部组织机构及定员编制

附件:项目委托管理合同

国企编制工程项目管理手册,包含过程控制、质量标准及技术管理

项目委托管理合同

第三部分 工程项目过程控制

国企编制工程项目管理手册,包含过程控制、质量标准及技术管理

目录

工程项目安全生产管理办法

项目安全生产保证体系网络图

国企编制工程项目管理手册,包含过程控制、质量标准及技术管理

项目安全生产保证体系网络图

安全技术措施与交底

国企编制工程项目管理手册,包含过程控制、质量标准及技术管理

路基工程作业

工程项目质量管理办法

项目部质量保证体系网络图

国企编制工程项目管理手册,包含过程控制、质量标准及技术管理

项目部质量保证体系网络图

第四部分 工程项目预算、成本管理

验工计价管理

指挥部(经理部)年季度验工计价汇总表

国企编制工程项目管理手册,包含过程控制、质量标准及技术管理

第八部分 工程项目考核、奖惩管理

指挥部绩效考核评价管理办法附表

项目“综合项目”考核评分表

国企编制工程项目管理手册,包含过程控制、质量标准及技术管理

项目“综合项目”考核评分表

项目“项目内部管理”考核评分表

国企编制工程项目管理手册,包含过程控制、质量标准及技术管理

项目“项目内部管理”考核评分表

工程队考核评比管理办法附表

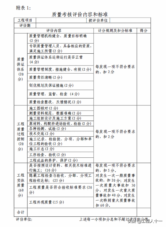
《质量考核评价内容和标准》

国企编制工程项目管理手册,包含过程控制、质量标准及技术管理

《质量考核评价内容和标准》

《安全、环保、文明施工考核评价内容和标准》

国企编制工程项目管理手册,包含过程控制、质量标准及技术管理

《安全、环保、文明施工考核评价内容和标准》

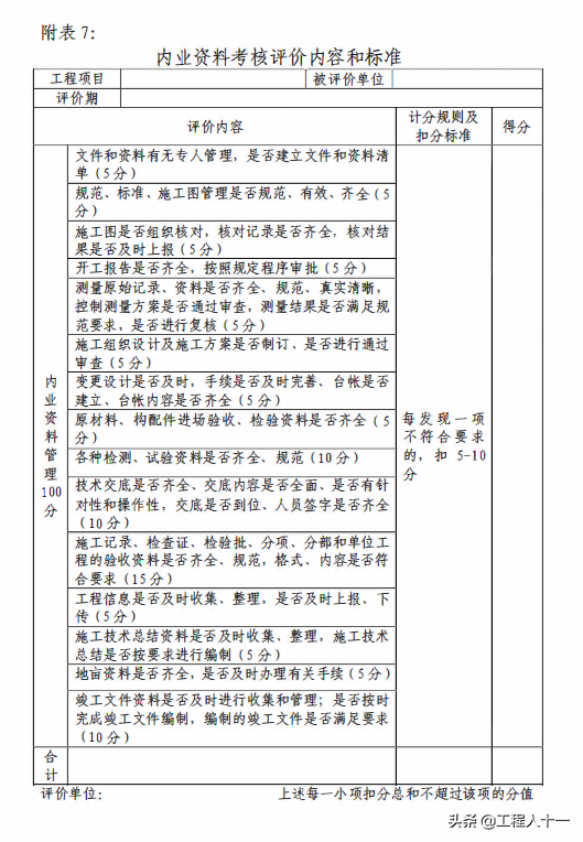
《内业资料考核评价内容和标准》

国企编制工程项目管理手册,包含过程控制、质量标准及技术管理

《内业资料考核评价内容和标准》

建设工程项目管理制度手册,是根据《建筑法》《合同法》《建设工程项目管理规范》等相关要求标准,总结公司多年项目管理经验的基础,制定的工程项目管理制度。帮助大家提高项目管理水平,规范项目管理行为。值得参考借鉴!

版权声明:本文内容由互联网用户自发贡献,该文观点仅代表作者本人。本站仅提供信息存储空间服务,不拥有所有权,不承担相关法律责任。如发现本站有涉嫌抄袭侵权/违法违规的内容, 请发送邮件至lhzc88@qq.com举报,本站将立刻删除。
(0)
六月的雨
上一篇 2024年9月7日 06:32
下一篇 2024年9月7日 06:49

相关推荐