北京户口落户政策是什么及2024北京积分落户又出新政策

中新经纬4月14日电 (徐世明)2022年北京积分落户申报今日8时开启,去年6045人入围,对应最低分值为100.88分,今年又将会是多少?

需符合四项资格条件

2022年北京市积分落户规模将继续保持稳定,为6000人,并实行同分同落。

关于积分落户的申请,政策规定了四项资格条件,包括无刑事犯罪记录、持有北京市居住证、不超过法定退休年龄、在京连续缴纳社会保险7年及以上,计算的截止时间为2021年12月31日。

不过,2021年12月31日前持有有效《北京市工作居住证》,但尚未申领《北京市居住证》的人员,符合资格条件的,可参加2022年积分落户申报,并应按市公安局有关要求及时办理《北京市居住证》。

记住3个时间节点

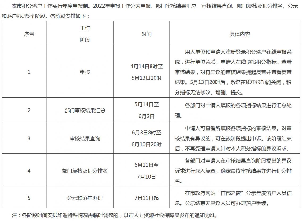
积分落户申报工作分为申报、部门审核结果汇总、审核结果查询、部门复核及积分排名、公示和落户办理5个阶段,对于申请者来说,一定要记住这3个时间节点。

·申报时间:4月14日8时至5月13日20时

·审核结果查询:6月3日8时至6月10日20时

·公示和落户办理:7月11日起

北京2022年积分落户今起申报,分数会超100吗?

来源:北京市人社局网站

如果申请人对审核结果有异议,也可在规定的时间内要求复查。

如何计算积分?

北京市积分落户申报手册2022年版显示,今年北京积分落户依然包括九大指标,即就业、住所、学历、职住区域、创新创业、纳税、年龄、荣誉表彰、守法记录。

北京2022年积分落户今起申报,分数会超100吗?

值得注意的是,在科技领域,获得国家级奖项可加8-12分,获得北京市市级奖项可加4-6分;在文化领域,获得国家级奖项可加6-12分,获得北京市市级奖项可加2-6分。在创新创业大赛获得国家级或本市市级奖项可加2-12分,以及在国家高新技术企业或科技型中小企业持股可加2-6分。

此外,获得省部级以上劳动模范、全国道德模范或首都道德模范、全国见义勇为英雄模范或首都见义勇为好市民均可加20分。

各积分指标的计算当然也有时间限定。合法稳定就业、合法稳定住所、教育背景、职住区域、创新创业(在科技、文化领域以及创新创业大赛获得国家级、本市市级奖项的,或国家有关部门认定的世界级奖项的)、荣誉表彰、守法记录等积分指标截止时间为2021年12月31日;创新创业指标(在获得股权类现金融资达到一定条件的国家高新技术企业或科技型中小企业工作,且持股的)、纳税指标(近3年连续纳税)只能计算2019年-2021年3年时间;纳税指标(涉税违法行为)和守法记录指标则是计算2017年至2021年5年时间;年龄指标截止时间为2021年1月1日。

去年落户最低分值为100.8分

北京市第七次全国人口普查主要数据结果显示,2020年11月1日零时,全市常住人口为2189.3万人,外省市来京人口为841.8万人,占常住人口的38.5%。

北京市积分落户工作自2018年实施以来,每年均超10万人申报,随着申报人数的增长,能够成功落户的分数正逐年上涨,2021年已达100.88分。

北京2022年积分落户今起申报,分数会超100吗?

据北京市人社局介绍,2021年成功落户的人员主要包括以下特点:在京稳定工作时间较长、中青年占主体、覆盖领域广4447家单位。其中,从事科学研究、技术服务及文化产业工作人员占比达到56.4%,高新技术企业工作人员占比37%。

此前,对于积分落户规模是否会增加?北京市相关负责人曾表示,针对社会关注度比较高的落户规模问题,相关部门将及时分析研究北京市常住人口变化情况,统筹考虑城市发展需要,择机适度扩大年度落户规模。

这些事项要留意

北京市人社局提醒,本市积分落户是公益性服务,不接受任何中介服务,不收取任何费用,任何组织和个人以积分落户名义收取费用的,均属违法行为。

关于积分落户的工作具体安排,申请人可登录市人力资源社会保障局积分落户服务专栏查询了解。

申请人还需注意,积分落户申报材料不要弄虚作假。

《北京市积分落户操作管理细则》第十七条规定,申请人提供虚假材料,取消其当年及以后5年内的积分落户申请资格;对已取得本市常住户口的,由公安部门予以注销,并迁回调京前户籍所在地。用人单位协助提供虚假材料的,当年及以后5年内不受理该单位积分落户申请事项。在积分落户过程中,如有相关申请人和用人单位严重违反向行政机关做出的承诺,相关失信记录将纳入本市公共信用信息服务平台。如有涉嫌犯罪行为,将移交司法机关依法处理。

版权声明:本文内容由互联网用户自发贡献,该文观点仅代表作者本人。本站仅提供信息存储空间服务,不拥有所有权,不承担相关法律责任。如发现本站有涉嫌抄袭侵权/违法违规的内容, 请发送邮件至lhzc88@qq.com举报,本站将立刻删除。
(0)
六月的雨

相关推荐