商业银行中间业务暂行规定已废止及商业银行中间业务暂行规定已废止法律规定

2020年银行中间业务日子不好过

2020年中报陆续来袭,银行中间收入表现一般。以宇宙行工行和第二大行建行来看,2020年上半年,工行中间收入889亿,相比2019年上半年增长近4亿;建行中间收入800,相比2019年上半年的767亿,增幅仅4.3%。2020年银行中间业务日子不太好过。

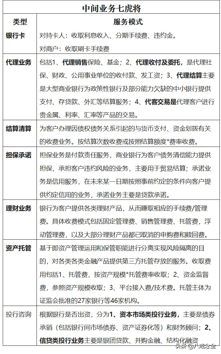
1、中间业务七虎将

中间收入是不构成商业银行表内资产和表内负债,形成银行非利息收入的业务。业务类型众多,但各银行财报统计归口不一,根据业务逻辑主要分为七个类型:银行卡、代理、理财、结算清算、资产托管、投行咨询业务、担保及承诺。

2020年银行中间业务日子不好过

2、中间业务的饼

根据上市银行年报数据统计,七大类中间业务收入中,银行卡业务收入占比最高约为35%左右,代理和理财收入业务不分伯仲在13%-14%区间,结算清算、托管、投行咨询收入位居第三梯队占比不足10%,担保承诺收入占比接近6%。

选取国有行、股份行、城商行和农商行的代表——工行、建行、兴业、招行、北京银行和青岛农商行,根据财报进行对比分析。

2020年银行中间业务日子不好过

2020年银行中间业务日子不好过

银行卡业务方面,工行、建行、兴业、招行明显高于北京银行和青农商,依次为470亿、526亿、302亿、196亿、5.9亿和0.25亿,大行凭借其地域优势和先入地位具有庞大客户基础,发卡量要明显高于跨区发展受限的城商行和农商行。

结算方面,国有行和招行明显高于其它三大行,依次为373亿、123亿、115亿、14亿、9.7亿和1.04亿,由于结算清算业务需要全国乃至海外的网络和强大的基础设置来支持,因此一直以来是国有行中间业务收入的主要来源。

担保承诺方面,仅工行、建行、兴业和北京银行开展该项业务,依次为108亿、51亿、16亿和11.5亿,客户委托银行开展担保承诺业务,看中银行的信誉背书,国有行和股份行占据明显优势。

投行咨询业务方面,仅工行、建行、兴业和北京银行开展该项业务,依次为239亿、103亿、93亿、15亿。投行业务要求银行自身既有资金实力、还要有各类融资金融机构的合作资源,因此出现向头部银行集中的现象,国有行占据明显优势。

托管业务方面,开展业务的工行、建行、兴业和招行收入依次为70亿、142亿、27亿、236亿,招商托管规模排名第二超越两大国有行。托管业务业务门槛低、同质性强,客户会综合考虑平台信誉和费率,在股份行与国有行信誉相差无几的情况下,股份行费率具备优势,招行遥遥领先。

理财业务和代理业务方面,因为《商业银行中间业务暂行管理办法》未明确理财业务,兴业银行、招行、北京银行财报中均未列有理财项目,在会计统计时有的计入代理收入,有的计入利息收入,对比分析有一定难度。

2019年工行和建行公布理财收入分别413亿和129亿,是工行第二大中收业务。代理业务上,六家银行依次为16亿、169亿、33亿、137亿、33亿和1.2亿,是北京银行和青农商最主要的中间收入。

可以看出,国有行和股份行凭其在客户资源、基础设施、资金实力、整合能力、信用品牌等方面的优势,在各类中间业务上占有明显优势。地方行仅能凭借其在当地的深耕细作,在更利于“本土化“拓展的部分代理业务上取得突破。

3、中间业务两拐点

我国中间业务发展经历了快速增长和增速趋缓两个阶段。2001——2010年快速发展期。2000年前,银行进行中间业务主要是为了维护客户,以便吸收存款。2001年中国加入WTO,承诺于2006年底全面开放金融业,银行业对于传统信贷业务和客户资源非常自信,但在中间业务上与外资银行相比没有优势。

监管层和行业层皆有追赶动力:2007年金融创新监管工作会议上提出,要在10年内让大中型银行的中收占比达到40%-50%,城商行则用5年的时间提升至20%。银行业也迫切需要在信贷业务之外寻求新的收入增长点。

十年间,我国银行业中收快速增长,根据银行业协会数据,相比于2001年的不足5%,2010年大型商业银行中收占比基本达到20%,中小银行占比依然较低(如青岛农商行不超过4%)。但距离2007年金融监管会议12年后的今天,银行中收占比仍未达到监管层当年40%-50%的要求,样本银行中最高的兴业银行也未超过30%。

2010——2018年增速减缓期。2008年金融危机爆发后,自2010年开始GDP增速长期下行的趋势已然显现,中间业务增速显著放缓。

一方面规模下滑,经济增速放缓,企业经营出现较多困难,从根本上减少了银行对公服务规模,如跟贸易相关的代理业务、结算业务,跟企业融资相关的投行咨询业务。

另一方面费率下降,银行为拉拢客户采取降价策略提高竞争力,主动降低托管业务等收费费率;监管部门自2012年开始重点处理中间业务乱收费的问题,2014年2月14日,银监会、国家发改委公布《商业银行服务价格管理办法》,通过行政命令、窗口指导等方式,逐步降低甚至取消部分基础服务费率,让利于实体。

此外,政策对部分业务模式造成冲击,2018年《资管新规》和《理财新规》对银行理财产品的期限、投资对象、净值化管理等实现严监管,使得深入人心的银行理财“保本保收益”不再存在,将对银行理财余额和理财收入造成下行压力。对采取“规模*服务费率”的收费模式形成双重打击。

数据证实了这一趋势。根据银行业协会数据,银行业中间业务收入占比在21%左右,和十年前基本持平。具体到六大行,2019年,工行、建行、兴业、招行、北京银行、青农商中间收入占营收比分别为20%、19%、27%、26%、12%、3%,仅工行、兴业和招商中收占比超过20%;且2017年开始,工行、建行、兴业、北京银行中收占比均开始下滑。

2020年银行中间业务日子不好过

4、2020年的变数

2020年更是银行中间业务充满变数的一年。

金融开放不断深入,外资银行进入市场与内资银行正面肉搏,外部对手虎视眈眈。

《资管新规》和《理财新规》,原定的理财过渡期为2020年年底,虽然基于特殊情况延长,但靴子总会落地,对中间业务中的重要组成理财业务模式和收入带来冲击。

再叠加新冠疫情这个最大变量,经济减速,众业皆难,对中间业务的需求也会明显下降,会对银行中间业务开展带来多重压力。

目前高附加值新型中间业务占比不高。一直以来,中间业务都被认为是银行产品创新能力、客户服务能力和市场竞争能力的综合体现。七大中间业务中,银行卡、结算、代理、担保承诺是银行传统中间业务,托管、理财、投行是新型中间业务,后者对银行的服务能力、资金运转、银行信誉、业务资质要求更高,因此附加值更高,且受利率、政策等影响较弱。

但银行业协会数据显示,2018年银行业新型中间业务收入2349.4亿元,同比下降18.79%。文中六大样本银行中,青岛农商行未开展新型中间业务,工行、建行、兴业、招行、北京银行占比分别为42%、27%、24%、33%和20%,且自2016年起出现下滑趋势。

2020年银行中间业务日子不好过

尾声

利率市场化改革带来的利息收入下行,银行必须在资产业务外的中间收入上寻求新引擎,而中间业务自身也需要寻找新的增长点,逐步调整中间业务结构,将发展重点从账户管理、支付结算等传统中间业务向高附加值新型中间业务转移。

上一个十年,中间业务收入占比基本保持20%比例未有增长,下一个十年,银行还需在中间业务上励精图治,不让2020年成为未来十年里占比最高的一年。

版权声明:本文内容由互联网用户自发贡献,该文观点仅代表作者本人。本站仅提供信息存储空间服务,不拥有所有权,不承担相关法律责任。如发现本站有涉嫌抄袭侵权/违法违规的内容, 请发送邮件至lhzc88@qq.com举报,本站将立刻删除。
(0)
六月的雨
上一篇 2024年10月2日 07:14
下一篇 2024年10月2日 07:17

相关推荐