辞退补偿金额怎么算及辞退员工赔偿标准

解除和终止都有结束的意思,在生活中并不会特意加以区分。可是当这两个词放在劳动法中,却会产生极大的不同。如果你一不小心弄错的话,就会产生不同的法律责任。

劳动合同解除和劳动合同终止的共同点:

劳动合同的解除和劳动合同的终止,都是劳动合同所确定的法律关系消灭,用人单位和劳动者的劳动合同关系随风而逝,双方之间的权利和义务烟消云散。所以在现实操作中,很多人把二者混为一谈而区分不开来,经常混淆使用,因而留下了劳动纠纷隐患。

劳动合同解除和劳动合同终止的不同点:

劳动合同的终止是指由于《劳动合同法》第四十四条中的法定事由出现,导致的劳动合同关系期满终止或依法终止。包括劳动合同期满的;劳动者开始依法享受基本养老保险待遇的;劳动者死亡,或者被人民法院宣告死亡或者宣告失踪的;用人单位被依法宣告破产的;用人单位被吊销营业执照、责令关闭、撤销或者用人单位决定提前解散的等情形。注意,劳动合同终止仅限于法定情形。

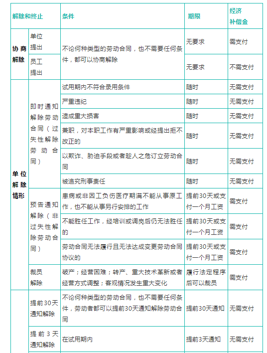
劳动合同的解除可分三种情况:

一是双方协商一致解除。

二是劳动者单方解除(提前通知解除、用人单位存在过错、违法时的解除)。

三是用人单位单方解除。它包括提前30日通知或支付一个月代通知金的劳动者无过错情况下的解除(《劳动合同法》第四十条)、劳动者试用期内不符合录用条件、有过错、被追究刑事责任等六种情况下的解除(《劳动合同法》第三十九条)、经济性裁员的解除(《劳动合同法》第四十一条)等情形。

劳动合同解除和劳动合同终止的条件、期限和是否需要支付经济补偿金?以及哪些情况下不得解除?请看下面的表格。

劳动合同解除(终止)及赔偿一览表,超实用!

劳动合同解除(终止)及赔偿一览表,超实用!

劳动合同解除(终止)及赔偿一览表,超实用!

补充:

1、经济补偿的计算:经济补偿按劳动者在本单位工作的年限,每满一年支付一个月工资的标准向劳动者支付。六个月以上不满一年的,按一年计算;不满六个月的,向劳动者支付半个月工资的经济补偿。

劳动者月工资高于用人单位所在直辖市、设区的市级人民政府公布的本地区上年度职工月平均工资三倍的,向其支付经济补偿金的标准按职工月平均工资三倍的数额支付,向其支付经济补偿金的年限最高不超过十二年。

所称月工资是指劳动者在劳动合同解除或者终止前十二个月的平均工资。

2、经济补偿的范围:计算经济补偿金前十二个月的平均工资指的是按劳动者劳动合同解除或者终止前12个月正常工作期间平均应得工资计算,包括计时工资、计件工资、各种补贴和津贴、加班工资、奖金和特殊情形下支付的工资。

不计算在平均工资的为:社保扣款、员工福利(如果作为工资发放可算)、集团公司周年庆发的钱(如果作为工资发放可算)、个人所得税。

公司承担的的社保及住房公积金不计算在平均工资里面。

版权声明:本文内容由互联网用户自发贡献,该文观点仅代表作者本人。本站仅提供信息存储空间服务,不拥有所有权,不承担相关法律责任。如发现本站有涉嫌抄袭侵权/违法违规的内容, 请发送邮件至lhzc88@qq.com举报,本站将立刻删除。
(0)
晴天暖阳
上一篇 2024年7月20日 07:13
下一篇 2024年7月20日 07:17

相关推荐