广东省交通事故赔偿标准及交通事故赔偿费用一览表

「无坑法律」从2020年开始整理交通事故赔偿标准。

当时各地刚刚开启统一城乡赔偿标准的试点。

伴随着2022年5月1日开始实施的《最高人民法院关于审理人身损害赔偿案件适用法律若干问题的解释(2022修正)》,“同命不同价”的赔偿方式正式走向历史。

鉴于有关交通事故赔偿的咨询较多,「无坑法律」本着“授人以鱼不如授人以渔”的精神,在新司法解释实施后趁热打铁,修订最新的交通事故赔偿标准,供咨询的朋友自行参考。

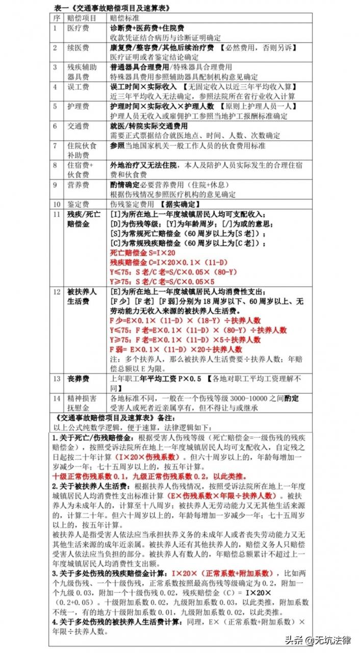
提请大家注意:本文表一、表二列出的标准不仅可以用于交通事故,而且可以用于其他类型的人身伤害赔偿。

2022年全新交通事故赔偿标准(囊括全国31省、市)

2022年全新交通事故赔偿标准(囊括全国31省、市)

2022年全新交通事故赔偿标准(囊括全国31省、市)

特别提示:

以上数据收集于2022年5月4日前,全程人肉检索收集,难免存在疏忽。

数据可能有误,仅供参考。

当不幸发生,身边人不得不使用以上数据时,请一定要到本地统计局网站或相关部门网站重新进行核实!

版权声明:本文内容由互联网用户自发贡献,该文观点仅代表作者本人。本站仅提供信息存储空间服务,不拥有所有权,不承担相关法律责任。如发现本站有涉嫌抄袭侵权/违法违规的内容, 请发送邮件至lhzc88@qq.com举报,本站将立刻删除。
(0)
六月的雨

相关推荐