如何起诉欠钱不还及起诉欠钱不还的程序和费用

欠债不还,起诉的流程是什么?

今天就跟高瞻法务一起来了解下吧~

诉讼一般分为立案、庭审、判决、执行四个步骤。

一、立案阶段

1、确定起诉立案法院

一般是原告就被告的原则,向被告住所地人民法院提起诉讼;

被告住所地与经常居住地不一致的,由经常居住地人民法院管辖。

欠债不还怎么起诉?一文掌握全流程

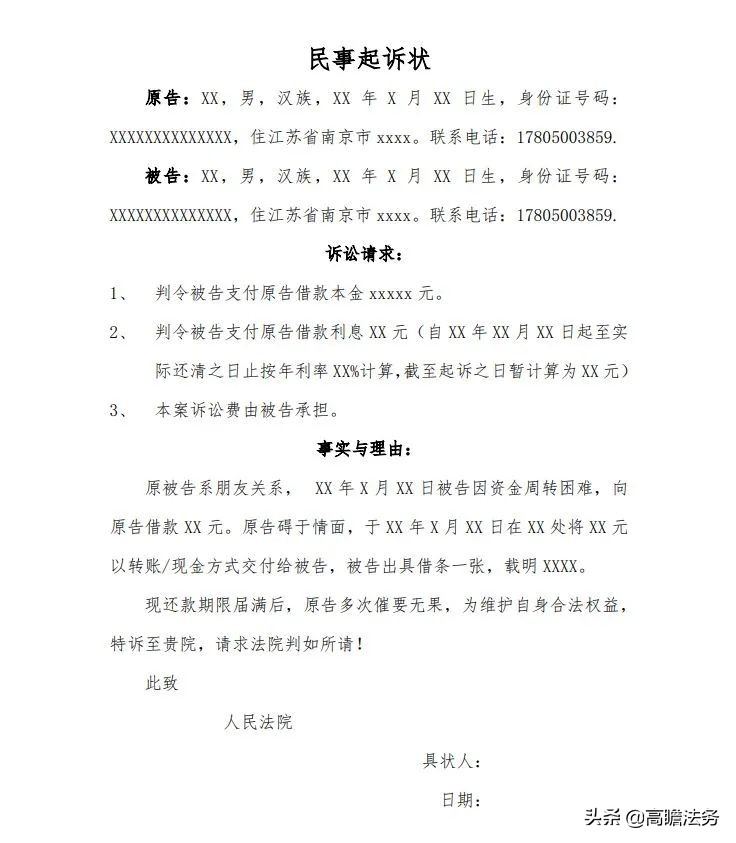
2、提交起诉书、证据等材料

起诉书;

原告主体资格的材料;

证明原告诉讼主张的证据;

证据清单。

欠债不还怎么起诉?一文掌握全流程

3、等法院确定是否受理

手续和有关证据材料都齐全之后,法院立案庭会对符合立案条件的,办理立案手续;对不符合立案条件的,依法裁定不予受理。

4、受理后交费

收到受理通知书后,我们要预交案件受理费和其他诉讼费用。

5、等法院排期开庭

二、庭审阶段

庭审开庭其实就是听从法官走流程。下面简要介绍下一般庭审时的流程:

1、法官宣读纪律,双方权利义务,是否申请回避等。

2、原告宣读起诉状,被告答辩。

3、原告举证。

4、被告质证。

5、法官询问双方当事人,总结争议焦点。

6、双方围绕争议焦点进行辩论。

7、最后陈述。通常都是请求依法支持原告诉讼请求。

8、休庭,阅读笔录并签字。

时间上,法定的一审审限是6个月,二审是3个月。一般如果没什么太大意外的话,3-4个月一审就有结果。

三、判决

等待法院判决即可。

四、执行

判决生效后如果对方仍然拒不执行,我们可以在2年内向法院提起强制执行,如果对方就不执行,在一般地区,可以由法警拘留对方当事人,一般是一年一次,一次15日。

欠债不还怎么起诉?一文掌握全流程

有人可能会认为,执行也没用,对方就是没钱。亡羊补牢,为时已晚。为了避免遇到这种情况,高瞻法务建议大家借给朋友钱时,就提前注意以下问题

1、借出小额,金额在自己可承受范围內,不影响生活的前提下,如果借出数额较大,建议写上担保人及还款计划。

2、要搞清楚对方的人品、家庭状况及亲属,万一对方不还钱了,可以向其家属问询。

3、针对这种情况,《民事诉讼法》设计了财产保全制度,可以从一定程度上避免出现这种尴尬。

你怎么看呢?

版权声明:本文内容由互联网用户自发贡献,该文观点仅代表作者本人。本站仅提供信息存储空间服务,不拥有所有权,不承担相关法律责任。如发现本站有涉嫌抄袭侵权/违法违规的内容, 请发送邮件至lhzc88@qq.com举报,本站将立刻删除。
(0)
晴天暖阳

相关推荐