当时各地刚刚开启统一城乡赔偿标准的试点。
伴随着2022年5月1日开始实施的《最高人民法院关于审理人身损害赔偿案件适用法律若干问题的解释(2022修正)》,“同命不同价”的赔偿方式正式走向历史。
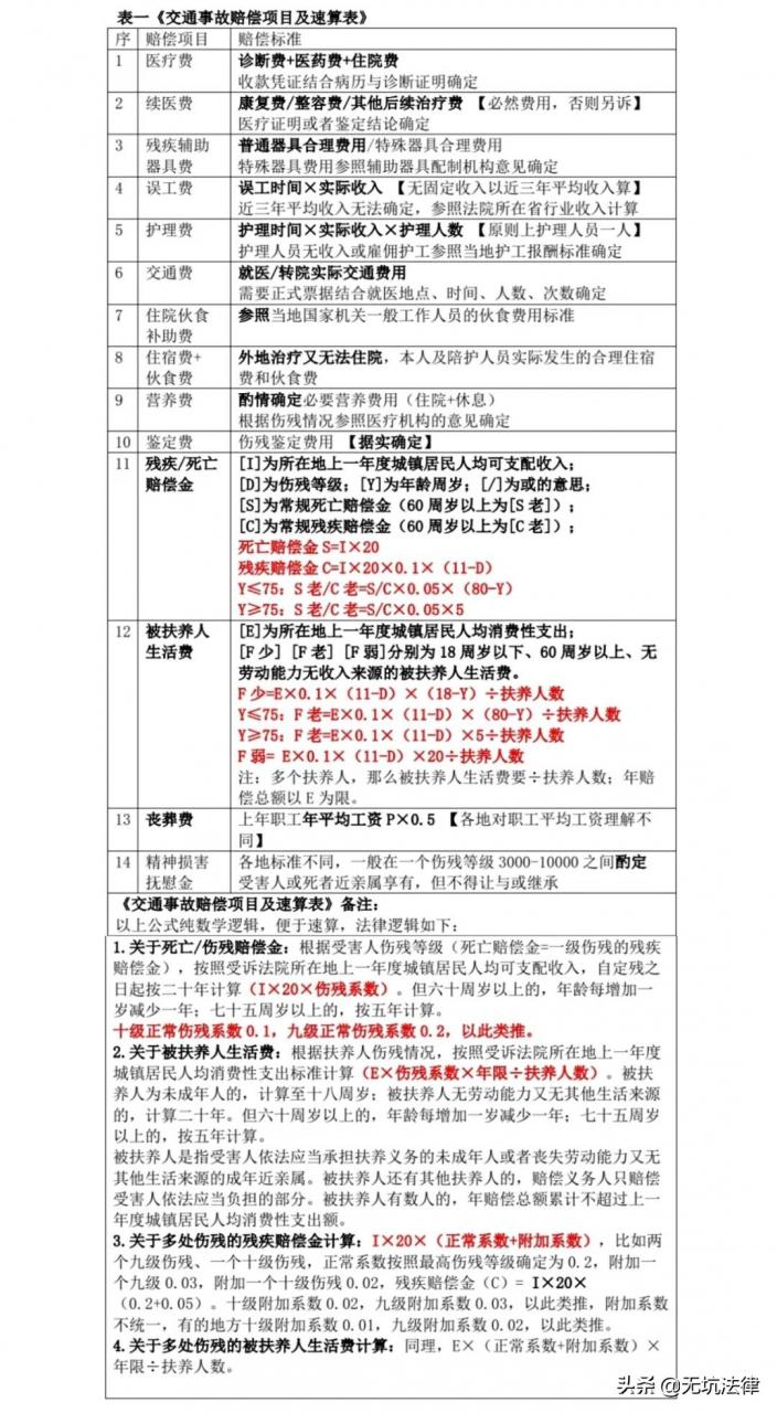
鉴于有关交通事故赔偿的咨询较多,「无坑法律」本着“授人以鱼不如授人以渔”的精神,在新司法解释实施后趁热打铁,修订最新的交通事故赔偿标准,供咨询的朋友自行参考。
提请大家注意:本文表一、表二列出的标准不仅可以用于交通事故,而且可以用于其他类型的人身伤害赔偿。

当时各地刚刚开启统一城乡赔偿标准的试点。
伴随着2022年5月1日开始实施的《最高人民法院关于审理人身损害赔偿案件适用法律若干问题的解释(2022修正)》,“同命不同价”的赔偿方式正式走向历史。
鉴于有关交通事故赔偿的咨询较多,「无坑法律」本着“授人以鱼不如授人以渔”的精神,在新司法解释实施后趁热打铁,修订最新的交通事故赔偿标准,供咨询的朋友自行参考。
提请大家注意:本文表一、表二列出的标准不仅可以用于交通事故,而且可以用于其他类型的人身伤害赔偿。
