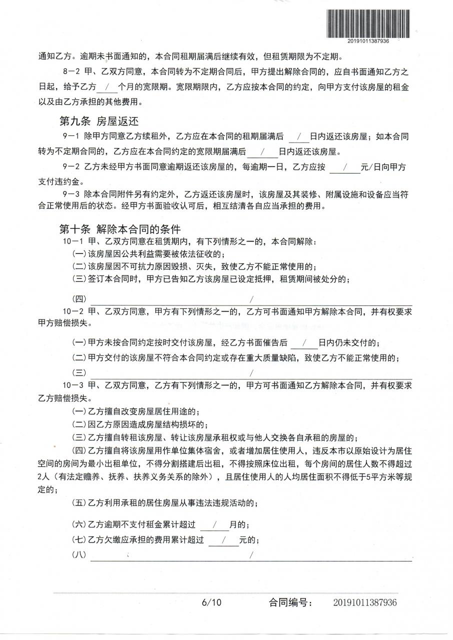
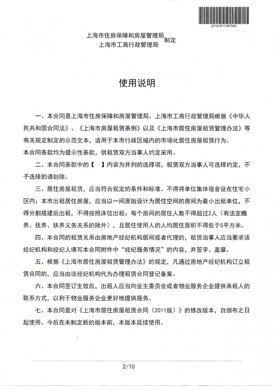
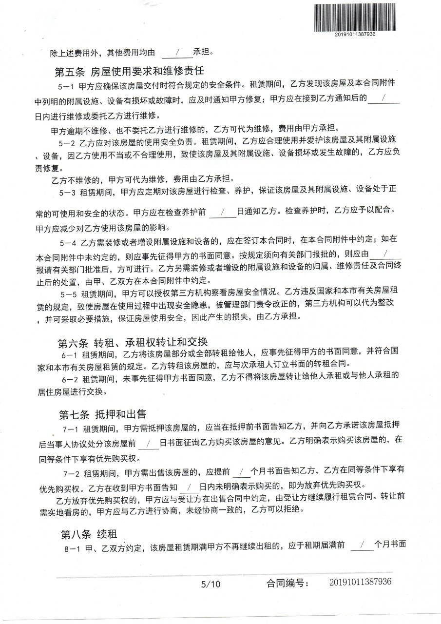
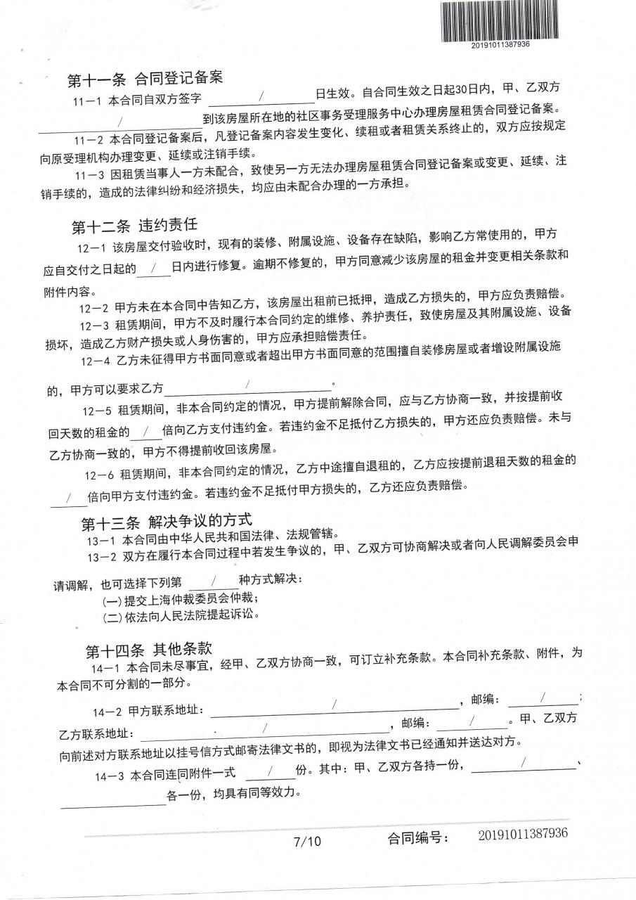
上海租房合同下载及标准上海租房合同范本 linlin • 2026年3月18日 11:46 • 经济纠纷 版权声明:本文内容由互联网用户自发贡献,该文观点仅代表作者本人。本站仅提供信息存储空间服务,不拥有所有权,不承担相关法律责任。如发现本站有涉嫌抄袭侵权/违法违规的内容, 请发送邮件至lhzc88@qq.com举报,本站将立刻删除。 赞 (0) linlin 生成海报 相关推荐 债务承担的法律规定及民法典关于债务偿还的理解 法律问题 肖先生所在的甲公司跟乙公司签订了电子配件买卖合同,约定甲公司按照规定时间交付货物后,乙公司在20天内付款8万元。甲公司交付完货物后,乙公司经营变动,分立为丙、丁两家公司。… 经济纠纷 2026年3月20日 装修合同范本最新版及房屋装修合同模版免费 家庭房屋装修合同 委托方(甲方):_ _身份证号:_ _ 承接方(乙方): 身份证号: 甲乙双方经友好洽谈和协商,甲方决定委托乙方进行居室装修。为保证工程 顺利进行行根据国家有… 经济纠纷 2026年3月20日 解除劳动合同经济补偿协议及终止劳动合同的经济补偿 【争议焦点】 经济补偿金的金额是否属于当事人的意思自治范围? 【案情简要】 林冲系梁山公司保安,月工资1800元,双方签了3年的劳动合同,梁山公司以林冲多次违纪(夜班脱岗、睡岗等)… 经济纠纷 2026年3月20日 经济纠纷 养老保险金领取怎么计算及城乡居民养老金领取计算方法 随着我们人口老龄化的日益严重,很多人也开始关注自己老了以后到底靠什么养老,养老金到底该如何领取。 当然,随着政策的不断调整和优化,现在大部分的人都已经有了不同种类的养老方式,当然,… 2026年3月20日 代理进口协议范本及进口食品代理合同范本 代 理 协 议 书 甲方: 乙方: 第一条 定 义 本合同对下述名词均赋予定义: 一、“约定产品”指 生产的 等系列产品。 二、“技术资料”指对“约定产品”的样本和产品技术说明书。… 经济纠纷 2026年3月20日 经济纠纷 转租合同怎么写的及房屋转租协议简单版 转租房屋租赁合同范文一 出租方: (以下简称甲方) 承租方: (以下简称乙方) 甲、乙双方就房屋租赁事宜,达成如下协议: 租给乙方居住使用,租赁期限自XX年XX月XX日至XX… 2026年3月20日 经济纠纷 医疗事故赔偿范围包括及医疗事故赔偿标准计算 构成医疗事故或怀疑医疗事故后,向医院主张赔偿,可以主张哪些项目呢? 一、如果已经鉴定构成医疗事故,那只需按照医疗事故赔偿标准主张。 根据《医疗事故处理条例》第五十条 医疗事故赔偿,… 2026年3月20日 门面房租赁合同简单版及正规个人门面租赁合同模版 门面租赁合同 出租方:________ ,以下简称甲方 承租方:________ ,以下简称乙方 根据《中华人民共和国民法典》及有关规定,为明确甲、乙双方的权利义务关系,经双方协商… 经济纠纷 2026年3月20日 经济纠纷 病假工资计算方式举例及病假工资算法公式 近期,小编收到了不少网友的咨询,其中网友四月天问到: “请分享一下病假工资的计算规则好吗?” 那么,请跟随小编一起,看看有哪些需要MARK的知识点吧~ 计算病假工资的基数如何确定 … 2026年3月20日 房屋租赁合同税率是多少及房屋租赁合同增值税税率 一、增值税 企业出租房屋取得的收入按“现代服务-租赁服务”缴纳增值税。一般纳税人适用税率为9%。小规模纳税人按5%征收率计算缴纳增值税。 一般纳税人出租其2016年4月30日前取得… 经济纠纷 2026年3月20日