掩饰、隐瞒犯罪所得、犯罪所得收益罪,是《刑法》第312条规定的罪名,是2006年《刑法修正案六》对原有条文进行的修改,2007年最高法和最高检发布了《关于办理与盗窃、抢劫、诈骗、抢夺机动车相关刑事案件具体应用法律若干问题的解释》正式确定了这一罪名。本文将以表格的形式,对掩饰、隐瞒犯罪所得、犯罪所得收益罪的相关司法解释进行梳理总结,对最高人民法院相关量刑指导意见和山东省高级人民法院量刑指导意见实施细则进行梳理,以期对该罪名进行较为直观的呈现。
一、掩饰、隐瞒犯罪所得、犯罪所得收益罪的表现形式和构罪情节
《刑法》第312条规定,“明知是犯罪所得及其产生的收益而予以窝藏、转移、收购、代为销售或者以其他方法掩饰、隐瞒的,处三年以下有期徒刑、拘役或者管制,并处或者单处罚金;情节严重的,处三年以上七年以下有期徒刑,并处罚金”。
该罪名表现形式主要是主观上要求明知是犯罪所得,客观上实施了窝藏、转移等行为。
二、掩饰、隐瞒犯罪所得、犯罪所得收益罪犯罪情节的认定,以及与相关犯罪的区分
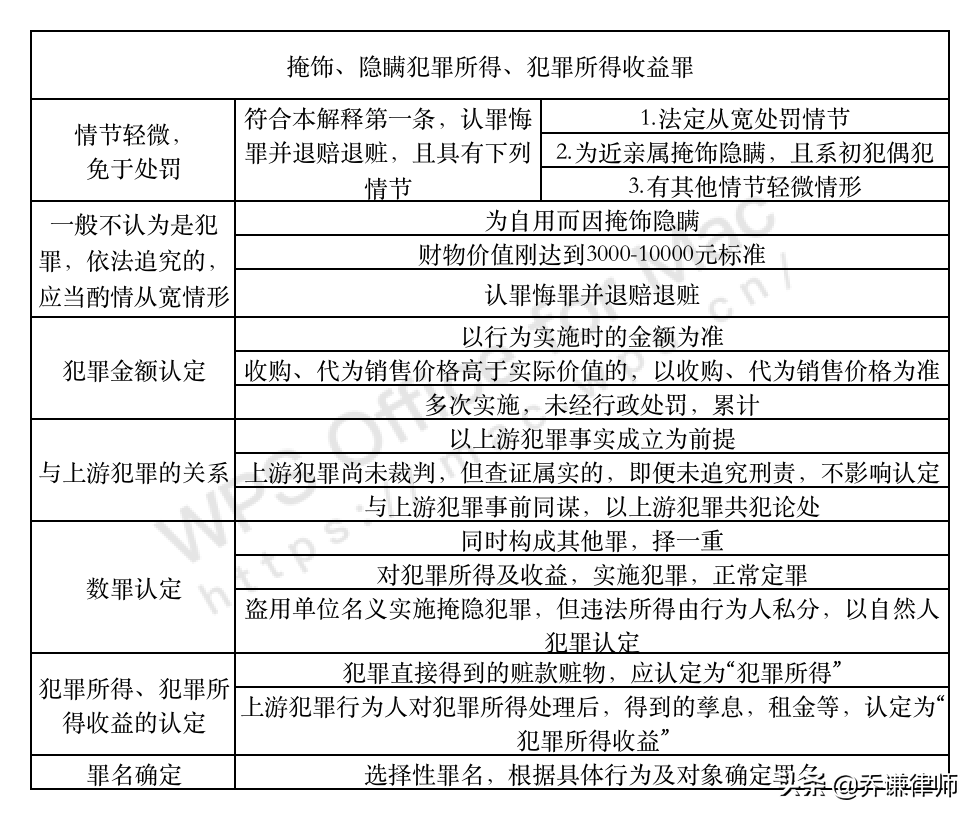
该罪名是财物犯罪的下游犯罪,一般是盗窃、抢劫、诈骗、抢夺等侵犯财产类犯罪的下游犯罪。但要与注意与上游犯罪相区分。
实施盗窃等上游犯罪的,继而实施掩饰、隐瞒犯罪所得、犯罪所得收益行为的,一般采取吸收原则,不予认定掩隐犯罪。若实施掩隐犯罪行为事前与上游犯罪同谋的,则可能涉嫌上游犯罪的共同犯罪,以共犯处理。若实施掩隐犯罪行为,同时构成其他犯罪的,则构成竞合犯,择一重罪处理。
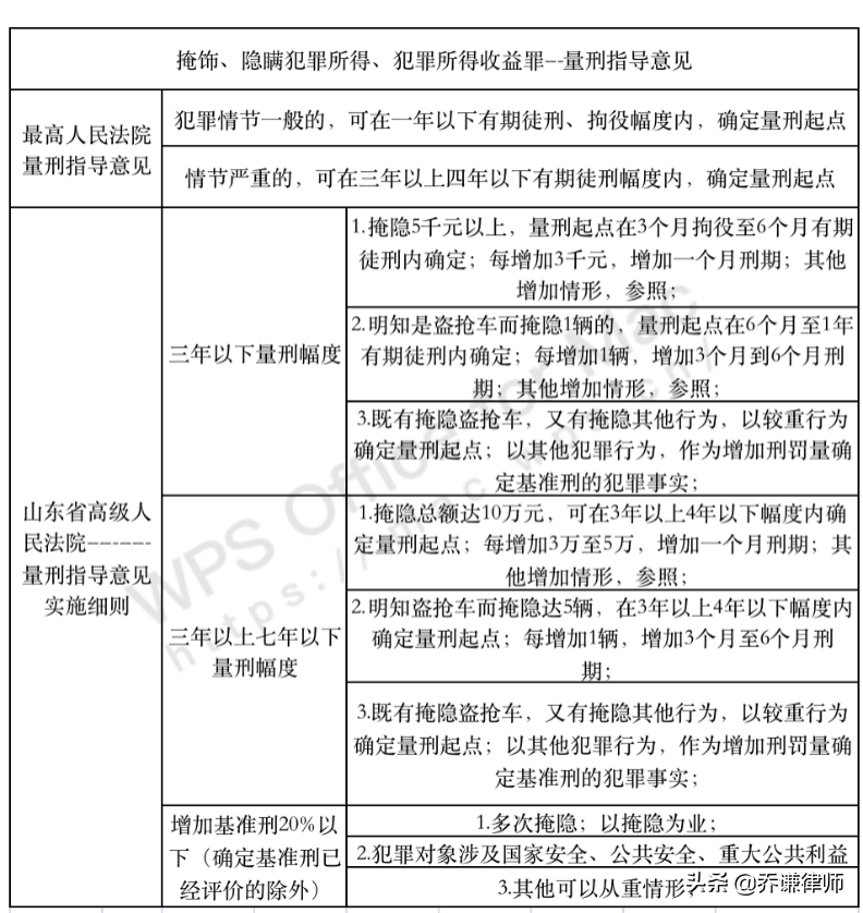
三、最高人民法院和山东省高级人民法院量刑指导意见
