中华人民共和国法定计量单位及中国法定计量单位简表分享

我国法定计量单位

注:1.平面角单位度、分、秒的符号,在组合单位中应采用(°)、(’)、(″)的形式。例如,不用°/s而用(°)/s。2.升的两个符号属同等地位,可任意选用。3.公顷的国际通用符号为ha。

2 常用物理量的法定计量单位

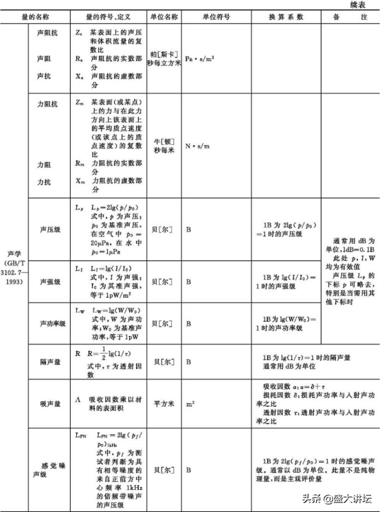
表2 常用物理量的法定计量单位(GB/T 3102.1~3102.7—1993)

我国法定计量单位

我国法定计量单位

我国法定计量单位

我国法定计量单位

我国法定计量单位

我国法定计量单位

我国法定计量单位

我国法定计量单位

我国法定计量单位

我国法定计量单位

我国法定计量单位

我国法定计量单位

我国法定计量单位

我国法定计量单位

我国法定计量单位

注:1. 方括号中的字,在不致引起混淆、误解的情况下,可以省略。2. 量的符号用斜体,单位符号用正体,如m/kg,其中m表示质量符号用斜体,kg表示质量的单位符号千克用正体。除来源于人名的单位符号第一字母要大写外,其余均为小写字母(但升的符号L除外),如牛[顿]用N,帕[斯卡]用Pa。

版权声明:本文内容由互联网用户自发贡献,该文观点仅代表作者本人。本站仅提供信息存储空间服务,不拥有所有权,不承担相关法律责任。如发现本站有涉嫌抄袭侵权/违法违规的内容, 请发送邮件至lhzc88@qq.com举报,本站将立刻删除。
(0)
linlin

相关推荐