取暖费报销标准是什么及企业取暖费报销政策

引言:

作为北方城市,每进入冬季大家都会不约而同地去做一件事情就是采暖费的缴纳。很多地区近几年也陆续出台了关于采暖费的补贴政策,不管是在职人员还是已退休人员都可以进行领取。今天就以天津市为例,跟大家聊一下天津市冬季取暖费补贴的标准,以及如何领取的问题。

天津市2022年取暖补贴细则出台:补贴标准是什么?如何领取?

一、天津市取暖费补贴标准是什么?

天津市取暖补贴一共分为两种,第一种为取暖补贴,第二种为集中供热采暖补助费。

(一)取暖补贴

对于工作满一年以上的企业职工人员以及已退休人员,其取暖补贴的标准为每人335元。

(二)集中供热采暖补助费

从2007年开始,在天津采暖季节(一般为每年的11月-3月),每人可领取185元的集中供热采暖补助费。

有一点需要大家注意:取暖补贴和集中供热采暖补贴两种补贴是可以同时领取的,也就是说在职职工以及已退休的老人每年共可领取520元的采暖补贴。

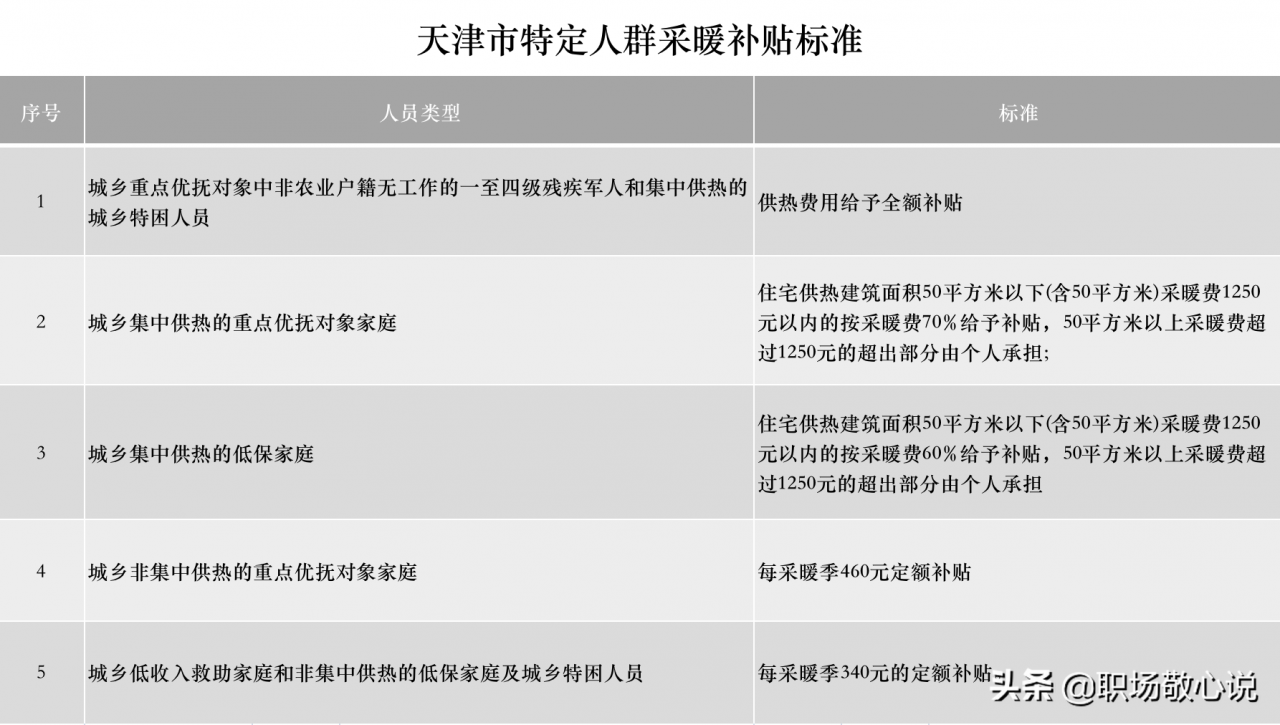
除了在职人员和已退休人员之外,对于城乡低保家庭、城乡低收入救助家庭、城乡特困人员以及享受定期抚恤补助的重点优抚对象家庭可以额外领取相关的取暖补贴。

具体领取标准如下图所示:

天津市2022年取暖补贴细则出台:补贴标准是什么?如何领取?

二、天津市采暖补贴如何领取?

(一)发放渠道

关于发放渠道的问题,如果是在职员工,相关的采暖补贴将由单位进行发放;如果是退休人员,将由企业职工基本养老保险基金里面发放;

天津市2022年取暖补贴细则出台:补贴标准是什么?如何领取?

(二)携带材料

关于携带材料,如果是企业发放的,不同企业要求是不一样的,一般需要我们先进行采暖费的缴纳,之后由采暖公司开具相关发票,我们拿着发票进行直接报销即可。对于特定人员,也需要提前缴纳相关采暖费用,携带《残疾军人证》、《天津市最低生活保障金领取证》、《定期补助人员证》等相关证件到街道办事处办理取暖手续即可。

写在最后:

同全国其他地区的采暖补贴相比,天津的采暖补贴相对来讲是比较全面的了,对于不同的人设定的不同的补贴标准。当然目前也不是所有地区都给发放采暖补贴的,很多地区只有机关事业单位、大型国企、央企才给员工发放采暖补贴,还是企业个人行为,所以城市能够发放采暖补贴,还是值得点赞的。

版权声明:本文内容由互联网用户自发贡献,该文观点仅代表作者本人。本站仅提供信息存储空间服务,不拥有所有权,不承担相关法律责任。如发现本站有涉嫌抄袭侵权/违法违规的内容, 请发送邮件至lhzc88@qq.com举报,本站将立刻删除。
(0)
六月的雨
上一篇 2026年5月25日 07:53
下一篇 2026年5月25日 07:59

相关推荐