广州公租房申请条件是什么及广州申请公租房的条件和流程

很多外来工作人员来到广州

都会遇到一个大问题:住房

大部分人都会选择租房

而且为了节省开支

往往会住在城中村里

在广州哪些人可以申请公租房?申请条件是什么?有哪些途径?

如果想要一个便宜又温馨的房子

就可以考虑公租房

不同类型的公租房申请条件也不一样

哪些人可以申请呢

来了解一下吧~

户籍家庭公租房

公共租赁住房实物配租

应当同时符合下列条件

申请条件:

1、申请人及共同申请人应当具有广州市城镇户籍,并在广州市工作或居住。

但以下两种情况除外:

(1)申请人配偶及未年满18周岁子女非广州市城镇户籍但在广州市工作或居住的,应当作为共同申请人;

(2)户籍因就学、服兵役等原因迁出广州市的,可作为共同申请人。

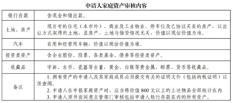
2、资格复核前12个月家庭可支配收入、资格复核时家庭资产净值符合政府公布的标准。

在广州哪些人可以申请公租房?申请条件是什么?有哪些途径?

在广州哪些人可以申请公租房?申请条件是什么?有哪些途径?

3、在广州市无自有产权住房,或现自有产权住房人均建筑面积不超过9平方米;租住的直管房住宅、单位公房人均建筑面积低于15平方米(或人均居住面积低于10平方米)。

4、申请人及共同申请人未享受购买安居房、经济适用住房、拆迁安置新社区住房、落实侨房政策等购房优惠政策。

备注:具有完全民事行为能力且年满30周岁的单身申请人可独立申请;年满16周岁的孤儿,具有完全民事行为能力的,也可以独立申请。

提醒:一般在申请户籍家庭公租房时需先取得有效轮候号之后才能进行意向登记申请配租

在广州哪些人可以申请公租房?申请条件是什么?有哪些途径?

来穗人员公租房

以下两类来穗务工人员,可以申请承租市本级公共租赁住房:

来穗时间长

稳定就业的来穗务工人员

申请条件:

1、申请人在广州市申报居住登记,办理并持有《广东省居住证》3年以上,且申请时仍在有效期内。

2、申请人在广州地区参加社会保险(含广东省、广州市社会保险,社会保险的内容包括基本养老、职工社会医疗、工伤、失业和生育保险,下同)连续缴费(含补缴)满2年或者5年内累计缴费满3年,且申请时处于在保状态。

3、申请人在申请时已在广州市办理就业登记,已与广州市用人单位签订2年以上期限的劳动合同,且申请时处于合同有效期内;或者属于在广州市辖区内办理了工商登记的企业出资人或者个体工商户经营者,且申请时工商登记未被注销、吊销。

4、申请人及共同申请的家庭成员在广州市无自有产权住房,在广州市未承租直管公房或者单位自管房,且申请时在广州市未享受公共租赁住房(含廉租住房)保障。

5、申请人及其配偶未违反计划生育政策。

6、申请人及共同申请的家庭成员没有犯罪记录及在申请之日前5年内没有公安机关作出的处以行政拘留、责令社区戒毒、强制隔离戒毒、收容教育、收容教养等治安违法记录。

在广州哪些人可以申请公租房?申请条件是什么?有哪些途径?

高技能人才或获得荣誉称号的

来穗务工人员

1、持有《广东省居住证》、在广州地区参加社会保险、已在广州市办理就业登记或者工商登记(申请时证件及证明仍在有效期内)。

2、持有高级工、技师、高级技师(或者三级、二级、一级)职业资格证书的高技能人才。

3、获国家、省和广州市党委、政府授予的荣誉称号,或者获得 “广州市优秀异地务工人员”、“广州市优秀异地务工技能人才”称号人员。

4、广州市及以上见义勇为评定委员会表彰或者奖励人员。

5、申请人及共同申请的家庭成员在广州市无自有产权住房,在广州市未承租直管公房或者单位自管房,且申请时在广州市未享受公共租赁住房(含廉租住房)保障。

6、申请人及其配偶未违反计划生育政策。

7、申请人及共同申请的家庭成员没有犯罪记录及在申请之日前5年内没有公安机关作出的处以行政拘留、责令社区戒毒、强制隔离戒毒、收容教育、收容教养等治安违法记录。

在广州哪些人可以申请公租房?申请条件是什么?有哪些途径?

新就业无房职工公租房

个人(家庭)申请租赁

申请条件:

新就业无房职工以个人(家庭)名义申请市本级公共租赁住房应当同时符合下列条件:

1、广州市户籍;

2、18周岁以上(含本数),35周岁以下(含本数),具有完全民事行为能力;

3、本科及以上学历且获得相应学位,或具有技师、高级技师职业资格证书;

4、申请人、配偶及未成年子女在广州无自有产权住房,且当前未享受公共租赁住房(含廉租住房)保障;

5、申请人在广州(含在穗部属、省属单位)工作,连续缴纳社会保险(含职工基本养老保险、职工社会医疗保险、失业保险、工伤保险和生育保险,下同)半年(含)以上。缴纳社会保险时限计算至申请截止日的上月底。

广州市人才绿卡持有人在广州无自有产权住房(含配偶及未成年子女),可以以个人(家庭)名义申请市本级公共租赁住房。

租赁方式:

新就业无房职工申请公共租赁住房,可以以家庭或个人名义申请,也可以与其他符合条件的新就业无房职工申请合租。

▶以家庭名义申请

申请人应为新就业无房职工本人,其他家庭成员为共同申请人。共同申请的家庭成员仅限于其在广州工作或居住的配偶及未成年子女。每个家庭在广州只能申请承租1套公共租赁住房。

▶申请合租

确定1名主申请人,其余申请人为共同申请人。该套房屋的租金、物业管理费及水电费等各项费用,由主申请人缴交。

在广州哪些人可以申请公租房?申请条件是什么?有哪些途径?

单位整体租赁

配租对象:

广州市高新技术企业、创新标杆企业、高等院校、科研机构,以及政法、医疗、交通、环卫等基本公共服务部门和政府批准的其他单位。

用人单位向本单位职工分配住房时,职工需同时符合以下条件:

1、18周岁以上(含本数),35周岁以下(含本数)。具有高级专业技术资格或高级工以上职业技术资格,或从事城市公共服务领域特殊艰苦岗位的职工,不受年龄限制;

2、本人、配偶及未成年子女在广州无自有产权住房,且当前未享受公共租赁住房(含廉租住房)保障;

3、符合本单位分配管理方案的其他条件。

在广州哪些人可以申请公租房?申请条件是什么?有哪些途径?

提醒

目前以上三类公租房

暂未有最新配租房源

版权声明:本文内容由互联网用户自发贡献,该文观点仅代表作者本人。本站仅提供信息存储空间服务,不拥有所有权,不承担相关法律责任。如发现本站有涉嫌抄袭侵权/违法违规的内容, 请发送邮件至lhzc88@qq.com举报,本站将立刻删除。
(0)
六月的雨

相关推荐