承诺书怎么写及个人承诺协议书范本

“承诺”一词其实是个法律术语,承诺可以书面方式进行,也可以口头方式进行。在工作、生活中我们经常会被要求写承诺书,尤其是在商务活动中。怎样才能写出有效的承诺书呢?按照四个步骤,满足三个条件即可。

承诺书怎么写?只有满足三个条件,才能让承诺的内容有效

承诺书的一般格式(比较简单):

1.中间写清标题:根据承诺的内容或主题,要拟个题目“XXX承诺书”,如写关于工作安全生产的,标题可以写“工作安全承诺书”;关于项目招投标的,标题可以写“XX项目招投标承诺书”。标题要写在第一行的中间位置。

2.正文内容写完整。如果向单位、组织或领导写承诺书,要写清称谓,称谓在标题下一行或两行缩进2个字符。然后另起一行写正文,按照要求写清要约人承诺的内容和要求,为了条理清晰可以根据内容列点。

3.另起一行写好结尾。在正文结束后,另起一行写上“以上承诺内容真实有效”等文字,表达自己真诚负责的态度。这个结尾要在正文后另起一行写,这样显得很重视。

4.文末右下角写好落款。在承诺书的最后,必须写上承诺人的姓名或单位名称以及写承诺书的年月日,姓名写在上面,日期写在下面。承诺人姓名要和正文有两行的距离,位置在右下角。

承诺书怎么写?只有满足三个条件,才能让承诺的内容有效

有效的承诺必须具备的三个条件(非常重要):

1.要约人。承诺必须由被要约人本人作出,被要约人以外的任何第三者即使知道要约的内容并对此作出同意的意思表示,也不能认为是承诺。

2.有效时间。承诺必须是在有效时间内作出。要约没有确定承诺期限的,如果以对话方式作出的,应当即时作出承诺,但当事人另有约定的除外;如要约以非对话方式作出的,承诺应当在合理期限内到达。

3.内容一致。承诺必须与约定的内容完全一致。

承诺书怎么写?只有满足三个条件,才能让承诺的内容有效

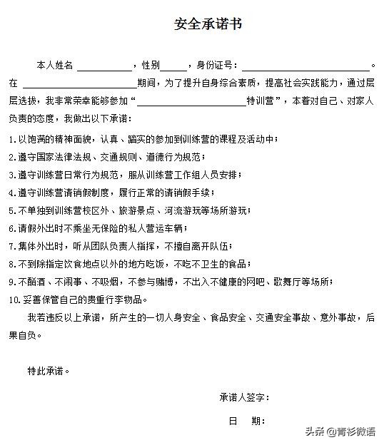
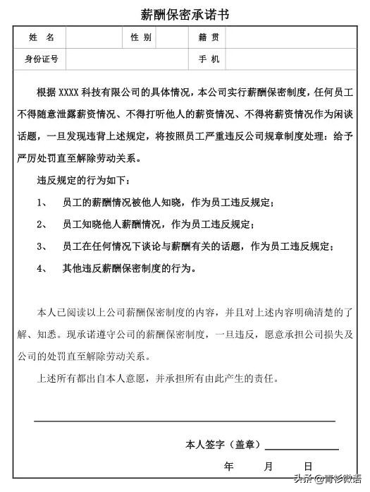
承诺书例文(仅供参考):

下面分享几个承诺书样本,更直观地了解承诺书的格式及写法。

承诺书怎么写?只有满足三个条件,才能让承诺的内容有效

承诺书怎么写?只有满足三个条件,才能让承诺的内容有效

承诺书怎么写?只有满足三个条件,才能让承诺的内容有效

承诺书怎么写?只有满足三个条件,才能让承诺的内容有效

承诺书怎么写?只有满足三个条件,才能让承诺的内容有效

现在承诺书的模式多样,有电子版的,有纸质类的,有的设计成了固定的格式,只要能够明确承诺人、有效时间及写清履行承诺的内容就是一份较为合格的承诺书。

版权声明:本文内容由互联网用户自发贡献,该文观点仅代表作者本人。本站仅提供信息存储空间服务,不拥有所有权,不承担相关法律责任。如发现本站有涉嫌抄袭侵权/违法违规的内容, 请发送邮件至lhzc88@qq.com举报,本站将立刻删除。
(0)
晴天暖阳

相关推荐