中国拍卖法律制度研究及拍卖须知的法律效力

第一部分 结论

一、【法拍流程】

(一)查封冻结

(二)评估

(三)拍卖(①若股权应先通知全体股东;②必须先资产评估;确定拍卖机构;③第二次拍卖仍流拍法院可直接将资产给申请人以抵债;④第三次流拍且申请人拒绝受让则进入变卖程序)

(四)变卖

【股权相较其他资产的特殊规定】“对被执行人在有限责任公司中被冻结的投资权益或股权,人民法院可以依据《中华人民共和国公司法》第三十五条、第三十六条的规定,征得全体股东过半数同意后,予以拍卖、变卖或以其他方式转让。不同意转让的股东,应当购买该转让的投资权益或股权,不购买的,视为同意转让,不影响执行。”

二、【司法拍卖的实质】司法拍卖是在人民法院强制执行过程中,针对不能按期清偿债务的公司、个人等市场主体,对其所有的财产在查封、扣押后,强制通过拍卖方式变现的一种司法制度。

三、【司法拍卖的种类】线下司法拍卖+线上司法拍卖(即网络司法拍卖,含京东网、淘宝网、人民法院诉讼资产网、公拍网、中国拍卖行业协会网、北京产权交易所、工行融e购等七家网络司法拍卖平台)

四、【司法拍卖中应注意的若干问题】①拍卖中不得限制了竞买人的条件,否则则涉嫌违法;②股权拍卖应该先经过评估程序,没有执行该程序涉嫌程序违法。参与者悔拍应承担法律后果。

第二部分 分析过程

一、法拍程序

(一)股权的法拍方式

第一种方式,运用拍卖实现股权转让。拍卖之前,应对被执行人的股权予以冻结。同时,应通知有限责任公司及其他股东在一定期间内指定股权受让人,并要求受让人履行股权转让所应承担的义务,如逾期不能指定或指定股权的受让人不能履行义务?则视为各股东同意转让,然后根据审计部门对有限责任公司所提供的最新审计报告或资产评估报告确定股权的实际价值数额。如仍不能确定,则应委托资产评估部门评估。

第二种方式,运用变卖方式执行股权。如果拍卖时无人竞买或通过拍卖方式无法实现股权转让?则法院只能在一个合理价格的基础上将股权抵偿给申请人或强制转让给第三人。然,裁定之前应先征求各股东的意见,各股东对法院提出的价格享有优先购买权。

第三种方式,执行过程中由被执行人自行转让。被执行人可以自由选择股权转让对象,并自行确定转让金额,但由于股权已被法院冻结,其行使转让权只能置于法院监督之下,特别是转让所得收益,必须先用于清偿所欠债务。因此,这种转让方式仍具有强制性。当然,实施这种方式时还应考虑其他股东的优先购买权。

(二)流程

执行法院按照《公司法》第七十三条的规定,通知公司及全体股东,告知其他股东在同等条件下有优先购买权,通知其他股东的规定期限内行使优先购买权,否则视为放弃优先购买权。

如果其他股东在规定的期限内行使优先购买权,执行这部分款项给申请执行人。

如果其他股东的规定期限内未行使优先购买权,则法院将拍卖股份用于清偿债务。

人民法院拍卖股份的程序为:

1. 人民法院委托具有相应资质的评估机构对股权进行价格评估。评估时,人民法院可以责令有关企业提供会计报表等资料;有关企业拒不提供的,可以强制提取。评估机构由当事人协商一致后经人民法院审查确定;协商不成的,从负责执行的人民法院或者被执行人财产所在地的人民法院确定的评估机构名册中,采取随机的方式确定;当事人双方申请通过公开招标方式确定评估机构的,人民法院应当准许。

2.人民法院收到评估机构作出的评估报告后,应当在五日内将评估报告送达当事人。当事人对评估报告有异议的,可在收到评估报告后十日内以书面形式向人民法院提出。

3.确定拍卖机构。当事人协商拍卖机构后经人民法院审查确定;协商不成的,从执行法院或者被执行人财产所在地法院的拍卖机构名册中,随机确定;当事人双方申请通过公开招标方式确定拍卖机构的,人民法院应当准许。

4.拍卖保留价由人民法院参照评估价确定。第一次拍卖时,不得低于评估价或者市价的百分之八十;如果出现流拍,再行拍卖时,可以酌情降低保留价,但每次降低的数额不得超过前次保留价的百分之二十。拍卖所得用于抵债。

5.拍卖时无人竞买或者竞买人的最高应价低于保留价,到场的申请执行人或者其他执行债权人不申请以该次拍卖所定的保留价抵债的,应当在六十日内再行拍卖。

6.对于第二次拍卖仍流拍的,人民法院可以依规定将股票作价交申请执行人或者其他执行债权人抵债。申请执行人或者其他执行债权人拒绝接受或者依法不能交付其抵债的,应当在六十日内进行第三次拍卖。

7.第三次拍卖流拍且申请执行人或者其他执行债权人拒绝接受或者依法不能接受该不动产或者其他财产权抵债的,人民法院应当于第三次拍卖终结之日起七日内发出变卖公告。自公告之日起六十日内没有买受人愿意以第三次拍卖的保留价买受该财产,且申请执行人、其他执行债权人仍不表示接受该财产抵债的,应当解除查封、冻结,将该财产退还被执行人,但对该财产可以采取其他执行措施的除外。

(三)如果债权人同意以股权抵债,按照法院参照评估价格作价抵债。股权抵债系股权转让一种方式,需要依法办理工商变更登记手续。受让方应当通知公司将受让方的姓名或名称等信息记载于股东名册,同时法院的协助执行通知书到工商行政管理机关依法办理变更登记手续。

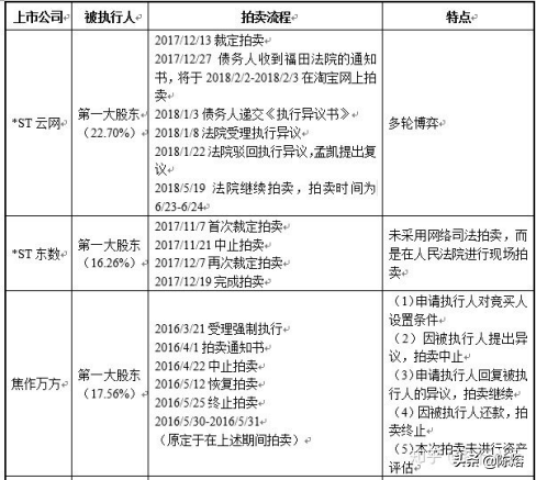
第二部分 部分上市公司股东被拍卖股权的案例

法拍相关法律研究

法拍相关法律研究

第三部分 法律依据

  1. 《最高人民法院关于人民法院民事执行中拍卖、变卖财产的规定》规定:对拟拍卖的财产,人民法院应当委托具有相应资质的评估机构进行价格评估。对于财产价值较低或者价格依照通常方法容易确定的,可以不进行评估。
  2. 根据《最高人民法院关于人民法院网络司法拍卖若干问题的规定》(2017年1月1日起实施)第二条规定:人民法院以拍卖方式处置财产的,应当采取网络司法拍卖方式,但法律、行政法规和司法解释规定必须通过其他途径处置,或者不宜采用网络拍卖方式处置的除外。
  3. 《最高人民法院关于冻结、拍卖上市公司国有股和社会法人股若干问题的规定》有如下规定:人民法院采取强制执行措施时,如果股权持有人或者所有权人在限期内提供了方便执行的其他财产,应当首先执行其他财产。其他财产不足以清偿债务的,方可执行股权。人民法院执行股权,必须进行拍卖。股权的持有人或者所有权人以股权向债权人质押的,人民法院执行时也应当通过拍卖方式进行,不得直接将股权执行给债权人。
版权声明:本文内容由互联网用户自发贡献,该文观点仅代表作者本人。本站仅提供信息存储空间服务,不拥有所有权,不承担相关法律责任。如发现本站有涉嫌抄袭侵权/违法违规的内容, 请发送邮件至lhzc88@qq.com举报,本站将立刻删除。
(0)
晴天暖阳

相关推荐