刑事案件审理期限规定及刑事案件办案期限一览表

结合《刑事诉讼法》(简称刑诉法),《人民检察院刑事诉讼规则》(简称规则),将刑事办案期限进行详细梳理

刑事办案期限一览表(1-7)

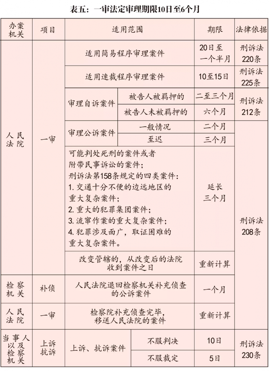
刑事案件办案期限一览表(2021版)

刑事案件办案期限一览表(2021版)

刑事案件办案期限一览表(2021版)

刑事案件办案期限一览表(2021版)

刑事案件办案期限一览表(2021版)

刑事案件办案期限一览表(2021版)

刑事案件办案期限一览表(2021版)

不计入办案期限的期间:

1、精神鉴定(刑诉法第149条)

对犯罪嫌疑人作精神病鉴定的期间不计入办案期限。

2、延期审理(刑诉法第204条)

(1)需要通知新的证人到庭,调取新的物证,重新鉴定或者勘验的;

(2)检察人员发现提起公诉的案件需要补充侦查,提出建议的;

(3)由于申请回避而不能进行审判的。

3、中止审理:(刑诉法第206条)

(1)被告人患有严重疾病,无法出庭的;

(2)被告人脱逃的;

(3)自诉人患有严重疾病,无法出庭,未委托诉讼代理人出庭的;

(4)由于不能抗拒的原因。

4、调阅案卷(规则第447条)

人民检察院在接到第二审人民法院决定开庭、查阅案卷通知后,可以查阅或者调阅案卷材料。查阅或者调阅案卷材料应当在接到人民法院的通知之日起一个月以内完成。在一个月以内无法完成的,可以商请人民法院延期审理。

5、更换辩护人(《关于严格执行案件审理期限制度的若干规定》第9条)

刑事案件因另行委托、指定辩护人,法院决定延期审理的,自案件宣布延期审理之日起至第十日止。

版权声明:本文内容由互联网用户自发贡献,该文观点仅代表作者本人。本站仅提供信息存储空间服务,不拥有所有权,不承担相关法律责任。如发现本站有涉嫌抄袭侵权/违法违规的内容, 请发送邮件至lhzc88@qq.com举报,本站将立刻删除。
(0)
linlin

相关推荐